-
-
Notifications
You must be signed in to change notification settings - Fork 372
Open
Labels
enhancementimproving existing functionalityimproving existing functionality
Description
Details
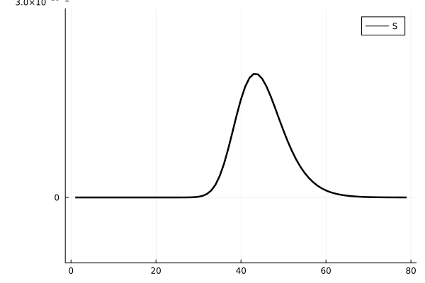
When trying to use Plots.plot(signal) to plot a 1D signal with extrema(signal)=(0.0, 1.8873828540670017e-16).
I get the following result
and the warning message
Warning: No strict ticks found
└ @ PlotUtils C:\Users\henrikj\.julia\packages\PlotUtils\2GoqU\src\ticks.jl:295
I noticed in the ticks.jl file that eps() is used. Since eps()=2.220446049250313e-16, does this mean we have to manually specify the ticks (and lims) for the y- and x-axis if the values of the quantities that we are trying to plot are smaller than eps() (or something similar)? Would it be possible to add the feature for ticks.jl to find suitable ticks, regardless of how small (or big?) the quantities are?
Backends
GR
This bug occurs on ( insert x below )
| Backend | yes | no | untested |
|---|---|---|---|
| gr (default) | X | ||
| pyplot | X | ||
| plotly | X | ||
| plotlyjs | X | ||
| pgfplotsx | X | ||
| inspectdr | X |
Versions
Plots.jl version: 1.21.3
Backend version: 0.58.1
Output of versioninfo():
Julia Version 1.6.2
Commit 1b93d53fc4 (2021-07-14 15:36 UTC)
Platform Info:
OS: Windows (x86_64-w64-mingw32)
CPU: Intel(R) Core(TM) i7-8665U CPU @ 1.90GHz
WORD_SIZE: 64
LIBM: libopenlibm
LLVM: libLLVM-11.0.1 (ORCJIT, skylake)
Environment:
JULIA_EDITOR = code
JULIA_NUM_THREADS =
Metadata
Metadata
Assignees
Labels
enhancementimproving existing functionalityimproving existing functionality
