-
Notifications
You must be signed in to change notification settings - Fork 3
Hardware
syedkarim edited this page Dec 5, 2016
·
7 revisions
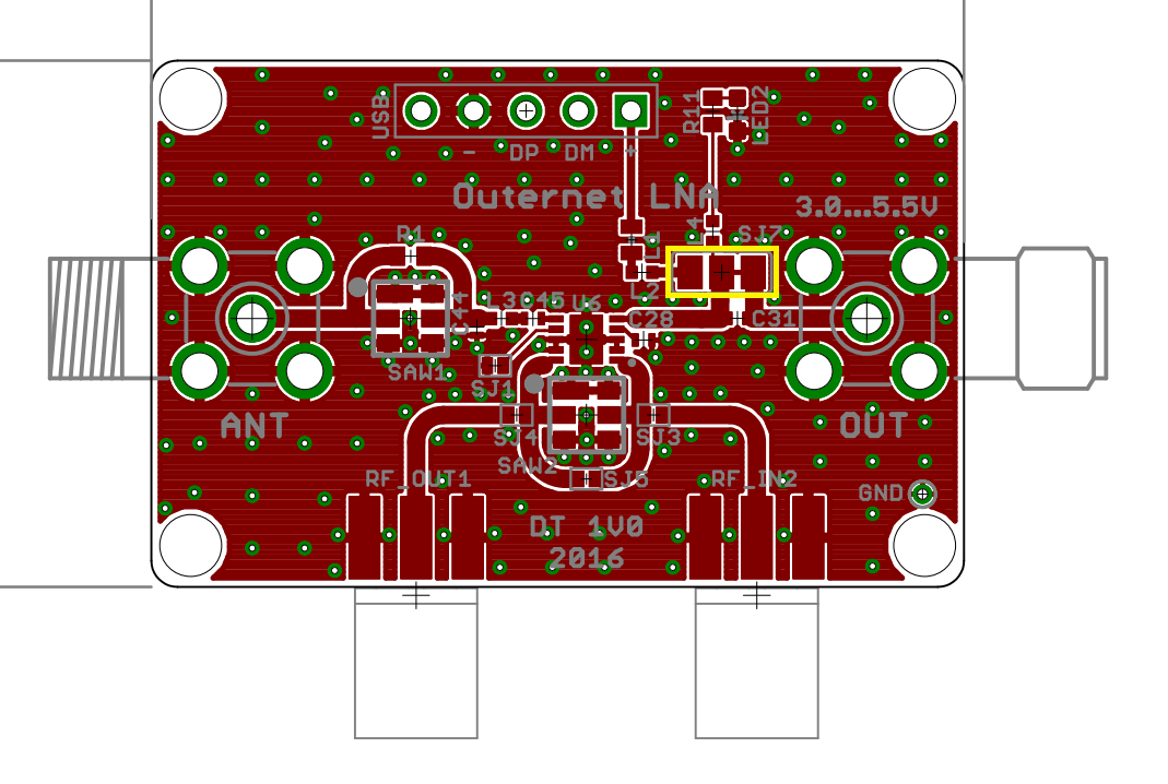
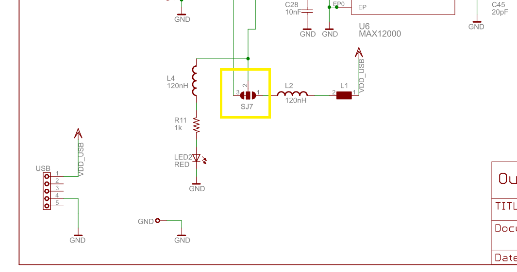
- Cut SJ7 shortcut between pad 3-2 (see below marked by yellow)
- Solder a shortcut ball between SJ7 pads 2-1 (see below marked by yellow)
- Power LNA from "+" and "-" vias of "USB" pinhead connector.
OLNA_DT and OLNA_DV works in 3.0V to 5.5V supply voltage range, while drawing about 25mA current.

