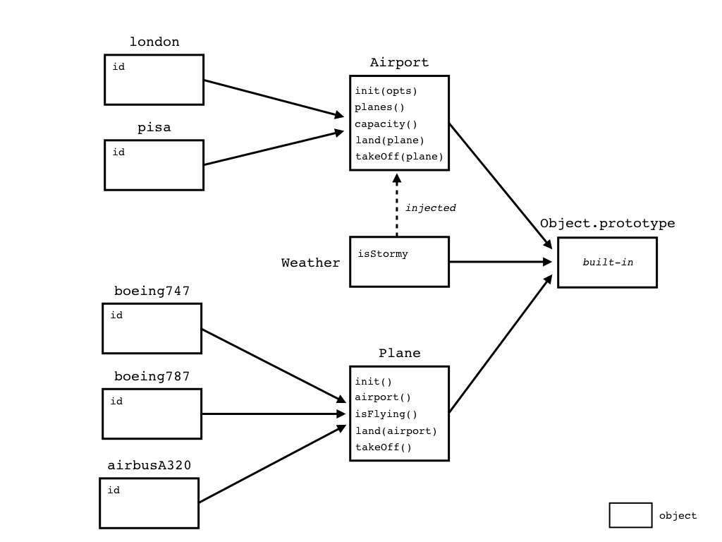
This repo provides a practical example of how to use the prototype chain mechanism in JS without faking classes. It embraces delegation oriented design using Kyle Simpson OLOO style (objects linked to other objects).
It's an integration to my presentation:
JS: Leave the classes to those other languages
browse the slides
watch the video (15 mins)
It's also implementing private members in JS to preserve encapsulation and do not expose the internal state of the objects. Thanks to Philip Walton for this brilliant article which inspired me.
Clone from github and move into directory
$ git@github.com:giamir/airport_challenge_oloo.git
$ cd airport_challenge_oloo
You will need node.js installed on your machine to try the application.
Install all the dependencies for the application running
$ npm install
You can now try the app from terminal
$ node
> var Plane = require("./src/plane");
> var Airport = require("./src/airport");
> var boeing747 = Object.create(Plane);
> boeing747.init();
> var boeing787 = Object.create(Plane);
> boeing787.init();
> var airbusA320 = Object.create(Plane);
> airbusA320.init();
> var london = Object.create(Airport);
> london.init();
> london.land(boeing747)
> london.land(boeing787)
> london.planes();
[ { id: 1 }, { id: 0 } ]
> var pisa = Object.create(Airport);
> pisa.init({ capacity: 2 });
> pisa.land(airbusA320);
> pisa.planes();
[ { id: 2 } ]
> london.takeOff(boeing747);
Error: Unable to land or take off due to stormy weather
> london.takeOff(boeing747);
> london.planes();
[ { id: 1 } ]
> london.takeOff(boeing747);
Error: Unable to instruct plane to take off cause is not in the airport
> pisa.land(boeing787);
Error: Unable to land cause is not flying
> pisa.land(boeing747);
> pisa.planes();
[ { id: 0 }, { id: 2 } ]
> london.takeOff(boeing787);
> london.planes();
[]
> pisa.land(boeing787);
Error: Unable to land cause airport is full
From Makers Academy Airport Challenge Kata
As an air traffic controller
So planes can land safely at my airport
I would like to instruct a plane to land
As an air traffic controller
So planes can take off safely from my airport
I would like to instruct a plane to take off
As an air traffic controller
So that I can avoid collisions
I want to prevent airplanes landing when my airport if full
As an air traffic controller
So that I can avoid accidents
I want to prevent airplanes landing or taking off when the weather is stormy
As an air traffic controller
So that I can ensure safe take off procedures
I want planes only to take off from the airport they are at
As the system designer
So that the software can be used for many different airports
I would like a default airport capacity that can be overridden as appropriate
As an air traffic controller
So the system is consistent and correctly reports plane status and location
I want to ensure a flying plane cannot take off and cannot be in an airport
As an air traffic controller
So the system is consistent and correctly reports plane status and location
I want to ensure a plane that is not flying cannot land and must be in an airport
As an air traffic controller
So the system is consistent and correctly reports plane status and location
I want to ensure a plane that has taken off from an airport is no longer in that airport
jasmine-node
To run the full test suite
$ npm test
Feel free to get involved!
Lots of improvements can be done. If you have any suggestion open a pull request and I would be happy to merge it and add you to the contributors list.
Fork this repo
$ git clone git@github.com:yourUserName/airport_challenge_oloo.git # Clone your fork
$ cd airport_challenge_oloo # Change directory
$ git remote add upstream git@github.com:giamir/airport_challenge_oloo.git # Assign original repository to a remote named 'upstream'
$ git fetch upstream # Pull in changes not present in your local repository
$ git checkout -b my-new-feature # Create your feature branch
$ git commit -am 'Add some feature' # Commit your changes
$ git push origin my-new-feature # Push to the branch
Once you've pushed a feature branch to your forked repo, you're ready to open a pull request.
