-
Notifications
You must be signed in to change notification settings - Fork 1.7k
New issue
Have a question about this project? Sign up for a free GitHub account to open an issue and contact its maintainers and the community.
By clicking “Sign up for GitHub”, you agree to our terms of service and privacy statement. We’ll occasionally send you account related emails.
Already on GitHub? Sign in to your account
Support list-watch from edgecore for applications on the edge #1758
Comments
|
For my view, there are two methods to implement : 1. The first wayAdvantage: 2. The second way , reuse cloud-edge channel
Advantage: 3. QUESTION
|
|
Hello 👋 Looks like there was no activity on this issue for last 90 days. |




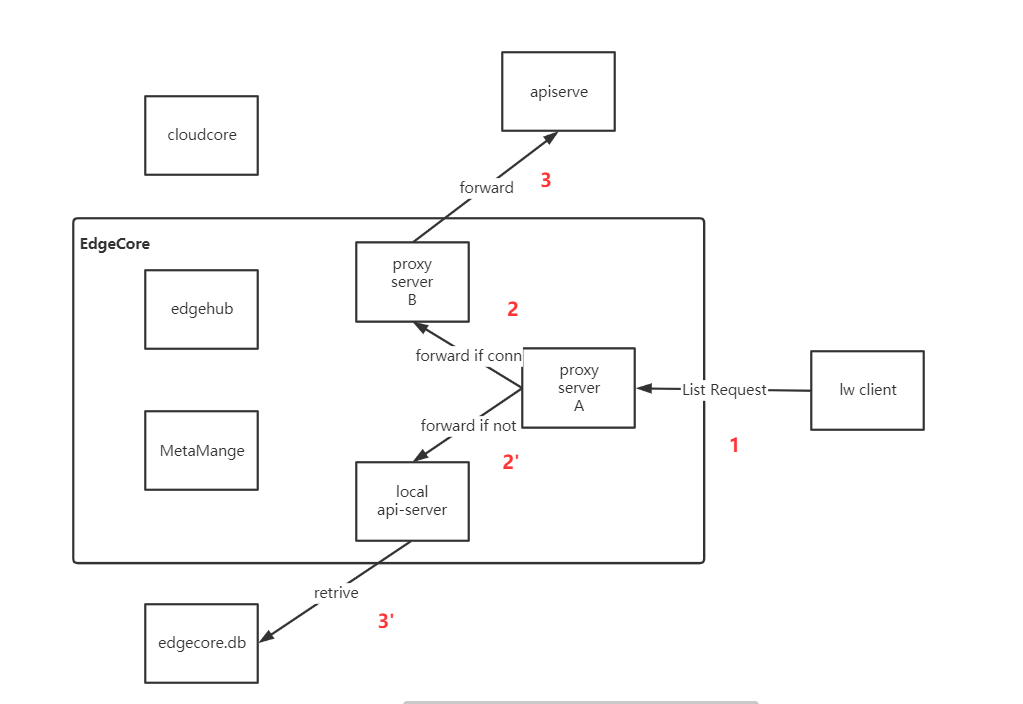
Why do we need it
Some applications running on the edge side need to connect to the k8s master through list-watch interface, but on the edge it cannot directly connect to the k8s master. So we need forward the list-watch requests to the k8s master through the cloud-side channel.
The text was updated successfully, but these errors were encountered: