-
Notifications
You must be signed in to change notification settings - Fork 2.1k
Closed
Labels
bugan unexpected problem or unintended behavioran unexpected problem or unintended behavior
Description
stat_function() seems to disregard scale_y_log10() and similar. There has been a PR #1011 that is (as far as I understand) supposed to have fixed this issue, merged in 2015 and released in 1.0.1.9000.
However, I can observe the following behavior in ggplot2 3.2.1 and 3.3.0 (did not test others):
library(tidyverse)
fn <- function(x) {exp(x)}
data <- tibble(x = c(1:10), y=exp(x))
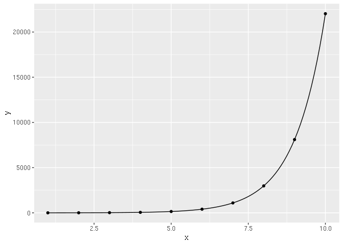
data %>% ggplot(aes(x, y)) + geom_point() + stat_function(fun=fn)This (above) looks as expected, nothing was rescaled, the function matches the data points.
data %>% ggplot(aes(x, y)) + geom_point() + stat_function(fun=fn) + scale_y_log10()The problem can be observed here, while the data points were adapted to a logscale y axis, the function wasn't.
data %>% ggplot(aes(x, y)) + geom_point() + stat_function(fun=function(x){log10(fn(x))}) + scale_y_log10()This is what I would the plot to look like (just without the workaround of applying the extra log10()).
Created on 2020-03-21 by the reprex package (v0.3.0)
Metadata
Metadata
Assignees
Labels
bugan unexpected problem or unintended behavioran unexpected problem or unintended behavior


