Caution
This repository is licensed with a modified Apache 2.0 License which adds a non-commerical use clause
This project implements a real-time emotion detection system using OpenCV for face and eye detection, and a pre-trained convolutional neural network (CNN) model for emotion recognition. The system captures video feed from a webcam, detects faces and eyes using Haar cascades, and classifies emotions such as 'Angry', 'Disgust', 'Fear', 'Happy', 'Sad', 'Surprise', and 'Neutral' using a Keras model trained with FER-2013 Dataset. The system visualizes both the face bounding box and predicted emotion in real time.
- OpenCV
- TensorFlow
- Keras
- NumPy
- Pandas
To install the required packages, run pip install -r requirements.txt.
The directory structure is of the form:
RealTime-Emotion-Detector
├── config
│ ├── frame_drawing.py
│ └── frame_editing.py
├── config
│ └── fer2013.csv.py
├── model
│ └── emotion_model.h5
├── data_preprocessing.py
├── emotion_detector.py
├── model_architecture.py
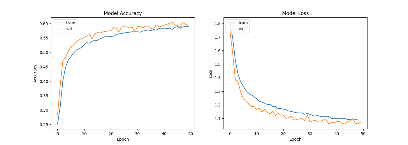
└── train_emotion_model.jsonWith a simple 4-layer CNN, the test accuracy reached 60% in 50 epochs showing how validation accuracy slightly outperforming the training accuracy. This suggests that the model generalizes well to unseen data, without significant overfitting.
To run the live emotion detection system with the included model, follow these steps:
- Clone this repository and navigate to the directory
git clone https://github.com/davidpm-19/RealTime-Emotion-Detector.git
cd RealTime-Emotion-Detector- Run the live detection script: Start the live webcam feed by running the LiveFaceDetection class, which will automatically load the Haar cascades for face and eye detection, and the emotion recognition model.
python emotion_detector.py- Usage in real-time: Once the webcam feed starts, the system will:
- Detect faces and eyes in the video feed.
- Predict the emotion for each detected face.
- Display the predicted emotion on the video feed in real-time.
- Quit: Press
qat any time to stop the live webcam feed and close the application.
-
The FER2013 dataset is available to download but I also insided it inside
datasetsubdirectory -
In case you are looking to experiment with new datasets you can access
data_preprocessing.pywhich is ready to handle csv files and can be used as a reference.
The emotion detection model is built using a simple convolutional neural network with 4 layers.
If you want to try the included model before experimenting with the code here's an overview of the architecture:
- Input Layer: Takes 48x48 grayscale images.
- Convolutional Layers:
- 4 convolutional layers are used, progressively increasing the number of filters (32, 64, 128, 128).
- Max-pooling layers follow each convolutional layer to downsample the feature maps.
- Dropout Layers:
- Dropout of 25% after the convolutional layers for regularization.
- Dropout of 50% after the fully connected layer to prevent overfitting.
- Fully Connected Layer:
- A fully connected layer with 1024 neurons and ReLU activation.
- Output Layer:
- A dense layer with 7 units (corresponding to 7 emotion classes) and softmax activation for multiclass classification.
The model is compiled using the Adam optimizer and categorical cross-entropy as the loss function. It tracks accuracy as the primary metric.
-
Data Augmentation:
- ImageDataGenerator is used to perform real-time data augmentation, including random rotations, width and height shifts, zooming, and horizontal flips. This improves the model's robustness and helps prevent overfitting.
-
Training:
- The model is trained for 50 epochs using the augmented training data, with a validation split to track performance on unseen data. The batch size is set to 64.
-
Model Saving:
- After training, the trained model is saved in the
modeldirectory asemotion_model.h5.
- After training, the trained model is saved in the
-
First, the Haar cascade method is used to detect faces in each frame of the webcam feed using the
haarcascade_frontalface_default.xmlfile. -
If faces are detected, eye detection is performed using the
haarcascade_eye.xmlfile to further enhance accuracy. -
The region of the image containing the face is converted to grayscale and resized to 48x48, as required by the pre-trained emotion recognition model.
-
The resized face region is passed to the CNN model, which outputs a list of softmax scores corresponding to seven emotion classes.
-
The emotion with the maximum score is selected, and its label is displayed on the screen along with a white rectangle drawn around the detected face.
-
The model continuously processes frames from the webcam feed, detecting faces, identifying emotions, and displaying the results in real-time.
