Table of Contents
- Loopring 3.6
- Design
- Case Studies
Loopring 3
Loopring 3 is a zkRollup Exchange and Payment Protocol. The most recent version is Loopring 3.6.
Introduction
In Loopring Protocol 3, we want to improve the throughput of the protocol significantly. We do this by using zkSNARKs -- as much work as possible is done off-chain, and we only verify the work on-chain.
For the highest throughput, we only support off-chain balances. These are balances that are stored in Merkle trees. Users can deposit and withdraw tokens to our smart contracts, and their balance will be updated in the Merkle trees. This way, we can transfer tokens between users just by updating the Merkle tree off-chain, there is no need for expensive token transfers on-chain.
Note that there is never any risk of losing funds when depositing to the smart contract. Both options are trust-less and secure.
On-chain data availability for the Merkle tree ensures anyone can recreate the Merkle tree just using the data published on-chain.
Trading with Off-chain Balances
Apparent Immediate Finality
Off-chain balances are guaranteed to be available for a short time in the future (until a withdrawal), which allows for a CEX like experience. A DEX can settle a ring off-chain and immediately show the final results to the user without waiting for the on-chain settlement confirmation. Using on-chain balances, users can modify their balances/allowances directly by interfacing with the blockchain. Therefore finality is only achieved when the ring settlement is confirmed on-chain.
Higher Throughput & Lower Cost
An off-chain token transfer takes only a minimal cost for generating the proof for updating a Merkle tree. However, the cost of a single on-chain token transfer takes roughly 20,000 gas, and checking the balance/allowance of the sender takes roughly another 5,000 gas. These costs significantly limit the possible throughput and increase the cost of rings settlement.
Design
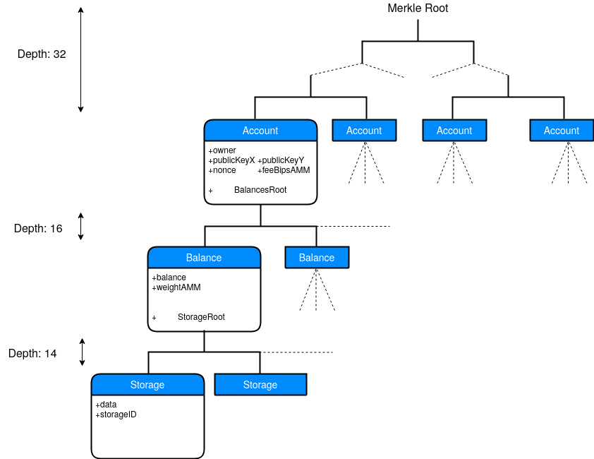
Merkle Tree
A Merkle tree is used to store all the permanent data needed in the circuits.
There are many ways the Merkle tree can be structured (or can be even split up in multiple trees, like a separate tree for the trading history, or a separate tree for the fees). The Merkle tree above has the right balance between complexity, proving times, and user-friendliness.
- Only a single account needed for all tokens that are or will be registered
- No special handling for anything. Every actor in the Loopring ecosystem has an account in the same tree.
- A single nonce for every account (instead of e.g., a nonce for every token a user owns) allows off-chain requests to be ordered on the account level, which users will expect.
- While trading, two token balances are modified for a user (tokenS, tokenB). Because the balances are stored in their own sub-trees, only this smaller sub-tree needs to be updated two times. The account itself is modified only a single time (the balances Merkle root is stored inside the account leaf). The same is useful for operators because they also pay/receive fees in different tokens.
- The storage tree is a sub-tree of the token balance, which may seem strange at first, but is very efficient. Because the storage is stored for tokenS, we already need to update the balance for this token, so updating the storage only has an extra cost of updating this small sub-tree. The storage is not part of the account leaf because that way, we would only have 2^14 leaves for all tokens together. Note that account owners can create a lot more orders for each token than the 2^14 slots available in this tree!
The first account with accountID 0 is used to store the protocol fees until they are withdrawn to layer 1.
Blocks
Work is batched together in a block (which is not to be confused with an Ethereum block). All data necessary for all types of work is stored in the Merkle tree. A block changes the Merkle tree from the existing state to the new state by doing the state changes required in all the work in the block. These state changes can be verified on-chain by generating a ZK proof using a circuit. Only the Merkle root is stored on-chain. The actor responsible for creating and committing blocks is called the operator.
Operators
The operator is responsible for creating, proving, and submitting blocks. Blocks will be submitted on-chain, and the correctness of the work in a block needs to be proven with a ZKP proof.
The operator can be a simple Ethereum address or a complex contract that allows multiple operators to work together to submit and prove blocks. It is up to the exchange for how this is set up.
The operator contract can also be used to enforce an off-chain data-availability system. A simple scheme could be that multiple parties need to sign off on a block before it can be committed. This can be checked in the operator contract. As long as one member is trustworthy and actually shares the data, then data-availability is ensured.
The operator creates a block and submits it on-chain by calling submitBlocks. Multiple blocks can be submitted at the same time. All blocks will be verified immediately. If possible, batch verification is used to verify multiple blocks of the same type.
An operator can only submit new blocks when the exchange owner has minExchangeStakeWithDataAvailabilityLRC staked.
Replay protection
All zkRollup transactions increase the nonce of the account which authorized the transaction, except:
- Deposits
- Forced withdrawals
- Spot trades
- Transfers
- NFT mints
The first two are authorized on-chain, and thus the replay protection is handled on that level. Spot trades and transfers can be processed more flexibly and protected against replay using the Merkle tree's storage sub-tree.
Exchanges
Block submission needs to be done sequentially so the Merkle tree can be updated from a known old state to a new state. To allow concurrent settling of orders by different independent parties, we allow the creation of stand-alone exchange contracts. Every exchange operates entirely independently.
Note that user accounts and orders cannot be shared over different exchanges. Exchanges can decide to use the same Exchange contract to share orders and users' accounts if they desire.
The Loopring contract is the creator of all exchanges built on top of the Loopring protocol. This contract contains data and functionality shared over all exchanges and enforces some minimal exchange settings, such as the forced withdrawal fee.
Deposit Contract
The deposit contract is the contract that stores all the user funds and contains all the logic to transfer funds from and to a particular exchange. We now allow exchanges to write their own custom deposit contract, which provides them the flexibility to decide how exactly this is handled. In the most basic case, the deposit contract simply stores all user funds directly in the deposit contract and only supports transferring ETH and ERC20 tokens. This is the most secure way to handle user funds, but it is inefficient because all the value locked up into the exchange is unused.
Productive use of the funds would be to store the funds in a DeFi dApp that allows borrowing and lending, for example. The exchange would earn interest on this, which it could pass on to users directly (users can accrue interest directly on layer 2) or even indirectly by having lower fees. However, this is likely never to be 100% safe, so some extra precautions should be built into the contract to make sure users can withdraw all their funds. This is a delicate balance, and there is no single best solution, so we allow exchanges to decide how they want to handle this.
Another interesting possibility of the deposit contract is to support more token standards. All interactions with token contracts are done in the deposit contract, so that is the only place that knows how to interact with a specific token. No changes are necessary for the exchange contract implementation.
It is also possible to use the token addresses as seen by the exchange as a key value. Because the deposit contract handles all interaction with the token contract, the token address value seen by the exchange may differ from the actual token address. The deposit contract can simply map to the actual token address just before interacting with the token contract. This allows, for example, the same token to be registered multiple times, but the deposit contract can store the funds in different ways. Alternatively, it can even be used to support trading multiple tranches of a single security token.
Exchange Staking
An exchange stakes LRC. Anyone can add to the stake of a particular exchange by calling depositExchangeStake; withdrawing the stake however, is only allowed when the exchange is completely shut down.
The stake ensures that the exchange behaves correctly. This is done by only allowing the stake to be withdrawn when the exchange is shut down by automatically returning all its users' funds.
Exchanges with a large stake have a lot to lose by not playing by the rules and have nothing to gain because the operator/owner can never steal funds for itself.
Protocol Fee Staking
The exchange owner can stake LRC to lower the protocol fee. Anyone can add to the stake of a particular exchange by calling depositProtocolFeeStake, withdrawing the stake can be done using withdrawProtocolFeeStake.
Note that the amount staked this way only counts for 50% to reduce the protocol fees because of the extra flexibility compared to the exchange stake. The surplus amount of LRC staked in exchange staking (i.e., everything above the minimum amount required to submit new blocks) is counted for the complete 100%. This is to incentivize exchange staking, which gives more guarantees to users.
The protocol fees can be linearly reduced from maxProtocolTakerFeeBips to minProtocolTakerFeeBips by staking targetProtocolTakerFeeStakeLRC, and from maxProtocolMakerFeeBips to minProtocolMakerFeeBips by staking targetProtocolMakerFeeStakeLRC.
Exchange Shutdown
The exchange owner can choose to shut down the exchange at any time by calling shutdown. However, an exchange's stake can only be withdrawn using withdrawExchangeStake when the exchange was shut down and did not enter withdrawal mode for MIN_TIME_IN_SHUTDOWN seconds. This ensures users are notified well in advance and can still withdraw their funds efficiently and in a user-friendly way with the operator's help.
Token Registration
Before an ERC20 token can be used in the exchange, it needs to be registered, so a small token ID of 2 bytes can be used instead. Only the exchange owner can register ERC20 tokens by calling registerToken. We ensure a token can only be registered once. ETH and LRC are registered when the exchange is created.
We limit the token ID to just 16 bits (i.e., a maximum of ETH + 65535 tokens) to increase the circuits' performance.
NFT token contracts don't require registration.
NFT
NFTs can be minted, transferred, and traded directly on L2. NFTs on L1 can also be deposited to L2. ERC1155 and ERC721 NFT token standards are supported.
The NFT data stored in the Merkle tree is NftData := hash(minter, NftType, tokenAddress, nftID, creatorFeeBips):
- The minter: The Ethereum address of the minter
- The tokenAddress: The contract address of the NFT contract on L1
- The nftType: The token standard followed by the NFT contract on L1
- The NFT id: The NFT identifier
- Creator fee bips: Currently unused in the protocol, can be used to signal how much royalties the creator should get
For storing this NFT data we use the weightAMM field per balance in our Merkle tree. One thing we have to do is reserve a tokenID range that will be used exclusively to store NFTs for account. We support 2^16 (65536) tokens, so we have plenty of range to work with. We call the starting tokenID reserved for NFTs NFT_TOKEN_ID_START. This means every account can store NFT_TOKEN_ID_START ERC20 tokens at fixed tokenIDs, and 65536 - NFT_TOKEN_ID_START unique NFTs at differing tokenIDs/account with the NFT value stored in the weightAMM field. Currently NFT_TOKEN_ID_START == 2**15, allowing each account to store up to 2^15 (32768) different NFTs at the same time. The balance can still be used to store multiple identical NFTs. There is also no limitation on how many identical NFTs, unless the L1 method of minting is used and this is controlled by L1 logic.
When transferring an NFT (with a trade being basically 2 atomic transfers) from one account to another, the token slot used for storing the NFT may change. A token slot can only be used by an NFT if either the slot is currently unused (the balance is zero) or the same NFT is already stored there (in which case only the balance will increase).
Transaction fees can never be paid in NFTs.
NFT contract with L2 minting support
NFTs minted on L2 can be withdrawn to L1 if the NFT token contract implements the following function:
/// @dev This function is called when an NFT minted on L2 is withdrawn from Loopring.
/// That means the NFTs were burned on L2 and now need to be minted on L1.
///
/// This function can only be called by the Loopring exchange.
///
/// @param to The owner of the NFT
/// @param tokenId The token type 'id`
/// @param amount The amount of NFTs to mint
/// @param minter The minter on L2, which can be used to decide if the NFT is authentic
/// @param data Opaque data that can be used by the contract
function mintFromL2(
address to,
uint256 tokenId,
uint amount,
address minter,
bytes calldata data
)
external;
zkRollup Transactions
A single circuit was created that can handle all the different zkRollup transactions we support:
- Spot trade
- Transfer
- Deposit
- Withdraw
- Update account
- Update AMM
- NFT mint
- NFT data
- No-op
We support a couple of different block sizes for the circuit to reduce the proving time without padding too many no-op works (or long delays until the block can be completely filled). We also support block versions so that we can upgrade the circuits.
Spot trade
Spot trades allow trading to happen between two orders. Orders and order-matching are completely off-chain, only trade settlements are included in a block for verification.
Partial order filling is fully supported. How much an order is filled is stored in the Merkle tree. No need for users to re-sign anything if the order was not filled completely in a single ring, a user only needs to sign his order a single time. The order can be included in as many rings as necessary until it is completely filled.
Order {
exchange (160bit)
storageID (32bit)
accountID (32bit)
tokenS (16bit)
tokenB (16bit) or NftData (254bit) for NFTs
amountS (96bit)
amountB (96bit)
validUntil (32bit)
maxFeeBips (6bit)
fillAmountBorS (1bit)
taker (160bit)
}
This data is hashed using Poseidon/t12f6p53 in the sequence given above. The hash is signed by the order Owner using the private key associated with the public key stored in account[accountID].
SpotTrade {
Order orderA
Order orderB
orderA_fillS (24 bits, 19 bits for the mantissa part and 5 for the exponent part)
orderB_fillS (24 bits, 19 bits for the mantissa part and 5 for the exponent part)
orderA_feeBips (6bit)
orderB_feeBips (6bit)
orderA_amm (1bit)
orderB_amm (1bit)
}
An operator can decide how a trade is settled, as long as all requirements specified in the orders are fulfilled. An operator can lower the fee of an order. This can be decided freely by the operator. The fee needs to be set to 0 if both tokens are NFTs.
The taker parameter can be used to limit who can fill the order. If this parameter is left to 0, the order can be filled by anyone.
The fillAmountBorS parameter can be used to decide which amount is the limiting factor when filling the order. If fillAmountBorS is set to true, amountB is used as the limiting amount, and the total amount of tokens sold can be less than amountS. If fillAmountBorS is set to false, amountS is used as the limiting amount, and the total amount of tokens bought can exceed amountB.
Data-availability
- For both Orders:
- Account ID: 4 bytes
- Storage ID: 4 bytes
- Token ID S: 2 bytes
- FillS: 3 bytes (24 bits, 19 bits for the mantissa part and 5 for the exponent part)
- Order data (fillAmountBorS,feeBips part A): 1 byte
- Token ID B: 2 bytes (if different from token ID S of opposite order, else 0)
- FeeBips part B: 1 byte
- => 28 bytes/ring
- => Calldata cost: 28 * 16 = 448 gas/ring
Fee Model
Trading Protocol Fee
This fee is proportionally applied on every token transfer part of the trade. The protocol fee can be lowered by staking LRC. A different protocol fee can be used for maker orders and taker orders.
A protocol fee value is stored in a single byte in bips/10. This allows us to set the protocol fee up to 0.255% in steps of 0.001% (0.1 bips).
Different treatment of maker and taker orders
The operator chooses which order is the maker and which order is the taker. The first order in the ring is always the taker order, and the second order is always the maker order.
Fee payments
Fees are paid in tokenB if tokenB is not an NFT. If tokenB is an NFT the fee is paid in tokenS if tokenS is not an NFT. If both tokens are NFTs no fee can be paid directly as part of the trade.
Fee payments are not taxed or have any other disadvantages. The order owner pays the fee to the operator respecting feeBips. These values are calculated on the full amount bought, and the protocol fee does not change this in any way.
The maximum value of feeBips is 100% in steps of 0.01% (1 bips).
Buy/Sell orders
Users can decide if they want to buy a fixed number of tokens (a buy order) if they want to sell a fixed number of tokens (a sell order). A buy order contains the maximum price the user wants to spend (by increasing amountS), a sell order contains the minimum price the users wants to get (by decreasing amountB). This allows us to do market orders.
Operators pays all actual costs for a trade
The operator is responsible for paying the protocol fee. By doing this, we decouple the protocol fee from the fee paid by the order owners. This is useful because the fee paid by the order can be lower than the protocol fee. Otherwise, this could give issues when the protocol fee changes or when the order is used as maker/taker, and different protocol fees apply.
Note that the operator normally receives fees from both orders, which he can use to pay the protocol fees.
Nevertheless, if the operator pays the protocol fee, why have different protocol fee rates? One could argue that a 0.05% taker fee and a 0.01% maker fee is the same as a fixed 0.03% rate because the same entity pays the fee. That is true, but in general, the operator will get a larger fee for the taker order than for the maker order so he will receive more tokens in takerOrder.amountB than in makerOrder.amountB. By having different rates, it is more likely that the operator can pay the complete protocol fee just by using the tokens he receives.
AMM
It is possible to enable Automated Market-Maker (AMM) functionality on an account. This is done by setting the AMM virtual balances of at least two tokens to non-zero (using AMM Update transactions). Once that is the done, the operator can create any orders between those tokens, without any signature or other explicit approval of the account owner, as long as the price for the order is equal or better (from the AMM's point of view) than the price required by the AMM price curve. From the protocol's point of view, AMM swaps are the same as trades between different orders, but instead of approved with a signature from the account owner, it is approved by the curve set by the account owner. The fee paid by the AMM account for the trade to the operator is enforced to be 0. The virtual balances will be updated with the same fill amounts as the actual balances.
The curve enforced in the protocol is the uniswap curve x*y = k and is defined as follows in the protocol:
const calcOutGivenIn = (
balanceIn: number,
balanceOut: number,
amountIn: number,
feeBips: number
) => {
const fee = amountIn * feeBips / 10000;
const y = balanceIn / (balanceIn + (amountIn - fee));
return balanceOut * y;
}
Thus, the formula depends on the following parameters:
- The current virtual balances of the two tokens being traded in the AMM account
- The required fee for the AMM account
- The amount being traded
Canceling Orders
There are many ways an order can be canceled.
Limit Validity in Time
Orders can be short-lived, and the order owner can safely keep recreating orders with new validUntil times using Order Aliasing as long as they need to be kept alive.
Updating the Account Info
The account information can be updated with a new EdDSA public key that invalidates all orders and transactions signed with the previous EdDSA key pair.
Creating an order with a larger storageID in the same storage slot
If an order with a larger storageID is used in a ring settlement at the same storage slot as a previous order, the previous order is automatically canceled. Please read Storage to learn more about how the trading history is stored.
The DEX removes the order in the order book
If the order never left the DEX and the user trusts the DEX, the order can simply be removed from the order book.
Storage
Every account has a storage tree with 2^14 leaves for every token. Which leaf is used for storing e.g., the trading history for an order is completely left up to the user, and we call this the storageID. The storageID is stored in a 32-bit value and works as a 2D nonce. We allow the user to overwrite the existing storage stored at storageID % 2^14 if order.storageID > storage.storageID. If order.storageID < storage.storageID the order is automatically canceled. If order.storageID == storage.storageID we use the data stored in the leaf. This allows the account to create 2^32 unique orders for every token, and the only limitation is that only 2^14 of these orders selling a certain token can be active at the same time.
While this was done for performance reasons (so we do not have to have a storage tree with a large depth using the order hash as an address), this does open up some interesting possibilities.
Order Aliasing
The account owner can choose to reuse the same storageID in multiple orders. We call this Order Aliasing.
Safely updating the validUntil time of an order
For safety, the order owner can limit the time an order is valid, and increase the time whenever he wants safely by creating a new order with a new validUntil value without worrying if both orders can be filled separately. This is done just by letting both orders use the same storageID.
This is especially a problem because the operator can set the timestamp that is tested on-chain within a certain window. Even when the validUntil time does not overlap, it could still be possible for an operator to fill multiple orders. The order owner also does not know how much the first order will be filled until it is invalid. Until then, he cannot create a new order if he does not want to buy/sell more than he wants. Order Aliasing fixes this problem without calculating multiple hashes (e.g., order hash with time information and without).
The possibility for some simple filling logic between orders
A user could create an order selling X tokenZ for either N tokenA or M tokenB (or even more tokens) while using the same storageID. The user is guaranteed never to spend more than X tokenZ, but will have bought [0, N] tokenA and/or [0, M] tokenA.
A practical use case would be selling some token for one of the available stablecoins, or selling some token for ETH and WETH. In these cases, the user does not care which specific token he buys, but he increases his chance of finding a matching order.
Transfer
Transfers can be used to transfer tokens (including ETH) between two accounts. A fee can be paid to the operator in any token.
Transfer {
exchange (160bit)
fromAccountID (32bit)
toAccountID (32bit)
tokenID (16bit)
amount (96bit)
feeTokenID (16bit)
fee (96bit)
to (160bit)
dualAuthorX (254bit)
dualAuthorY (254bit)
validUntil (32bit)
storageID (32bit)
}
This data is hashed using Poseidon/t13f6p53 in the sequence given above. The hash is signed by the account owner of fromAccountID using the private key associated with the public key stored in account[fromAccountID].
A transfer is done to the specified to address. toAccountID can be left to 0 to allow the operator to decide which account should receive the funds. This allows the operator to create a new account for to if needed.
It is also possible to sign a transfer to an unspecified to address. This is done by setting to and toAccountID to 0, and filling an EdDSA public keypair in dualAuthorX and dualAuthorY. This is the key pair that needs to be used to sign the transfer again, but this time with to and toAccountID specified. The private key can be shared with all potential recipients using some off-chain mechanism (e.g., a QR code). Only people that have access to this extra secret can use the transfer. Two signatures are checked in the circuit at all times (in case this mechanism is not used, the dual author key is internally set to the keys of the signer, this way the transfer still has two signatures, but the data remains the same and the same single signature can just be reused).
Transfers (like orders) use the storage tree instead of the account nonce for replay protection. This allows for more flexibility by e.g., allowing transfers to be executed out-of-order. We do this by requiring the storage slot data to be 0 for the transfer, and after the transaction is executed, the storage slot is set to 1, so the transfer cannot be executed a second time.
A transfer can also be approved using an on-chain signature or by approving the hash of the transaction using approveTransaction.
bytes32 constant public TRANSFER_TYPEHASH = keccak256(
"Transfer(address from,address to,uint16 tokenID,uint96 amount,uint16 feeTokenID,uint96 maxFee,uint32 validUntil,uint32 storageID)"
);
Not all features available for transfers using EdDSA signatures are available using on-chain authorization methods (like dual author transfers).
Data-availability
- Type: 1 bytes (type > 0 for conditional transfers)
- From account ID: 4 bytes
- To account ID: 4 bytes
- Token ID: 2 bytes
- Amount: 3 bytes (24 bits, 19 bits for the mantissa part and 5 for the exponent part)
- Fee token ID: 2 bytes
- Fee amount: 2 bytes (16 bits, 11 bits for the mantissa part and 5 for the exponent part)
- StorageID: 4 bytes
- To: 20 bytes (only set when transferring to a new account)
- From: 20 bytes (only set for conditional transfers)
- To Token ID: 2 bytes (if different than Token ID, else 0)
- => 22 bytes/transfer (in the most common case)
- => Calldata cost: 22 * 16 = 352 gas/transfer
Deposit
A user can deposit ERC20 tokens by calling deposit. If ERC-20 tokens are deposited, the user first needs to approve the Deposit contract so the contract can transfer them to the contract using transferFrom. ETH is supported, no need to wrap it in WETH when using off-chain balances.
A user can deposit to any Ethereum address, even if that address does not have an account yet.
If the operator does not process the deposit after MAX_AGE_DEPOSIT_UNTIL_WITHDRAWABLE seconds, the user can withdraw the deposited amount directly from the exchange contract using withdrawFromDepositRequest.
Gas cost
Depending on the specific token, the gas cost to the user is around 60,000 gas/deposit. There are several ways not to let users pay this gas cost:
- We only require users to approve the ERC20 token for the exchange (this method does not work for ETH). We can then use an agent that uses an on-chain signature of the user to make the actual deposit.
- A simple forwarder contract is used that can only deposit funds available inside the contract for a specific user. This contract can be deployed using
CREATE2with a deterministic address. Once the user receives this address, the user can then do a simple transfer to this smart contract's address as usual. Anyone willing to pay the gas cost (in exchange for a fee paid by the user) can create the contract and deposit the funds (remember that how and to who is hardcoded inside the generated smart contract so this is always safe and trustless). Afterward, the smart contract can directly be destroyed to recoup the deployment gas cost partly.
Both methods allow the user to pay for the deposit in any token (on layer 1 or layer 2).
Data-availability
- Owner: 20 bytes
- Account ID: 4 bytes
- Token ID: 2 bytes
- Amount: 12 bytes
- => 38 bytes/deposit (max)
- => Calldata cost: 38 * 16 = 608 gas/deposit
Withdraw
A withdrawal is used to transfer funds from layer 2 to layer 1. It can also be used more generally to allow the account owner to interact with layer 1.
Withdrawal {
exchange (160bit)
accountID (32bit)
tokenID (16bit)
amount (96bit)
feeTokenID (16bit)
fee (96bit)
onchainDataHash (160bit)
validUntil (32bit)
nonce (32bit)
}
This data is hashed using Poseidon/t10f6p53 in the sequence given above. The hash is signed by the account owner using the private key associated with the public key stored in account[accountID].
onchainDataHash contains extra data not directly used in the circuit and is calculated as follows:
bytes20 onchainDataHash = bytes20(keccak256(
abi.encodePacked(
minGas,
to,
extraData
)
));
The withdrawal is made to the specified to address. The amount of gas provided for this withdrawal needs to be at least minGas. If the withdrawal fails, anyone can still withdraw the funds to to using withdrawFromApprovedWithdrawals.
The user can send extra data to the deposit contract stored into extraData. How this data is interpreted is left to the deposit contract, but the deposit contract can be sure the user has approved this data and can use it as it sees fit. Possible use cases for this are sending wrapped BTC on Ethereum to the account owner's BTC address. Another example is a meta transaction system where the user can do arbitrary contract calls (potentially directly after the withdrawal) very efficiently Most meta transaction overhead on-chain is very limited as replay protection, fee payment, and signature checks are done on layer 2 when possible.
setWithdrawalRecipient can be used to specify a different recipient address than was initially specified in the withdrawal request. This can be used to implement functionality like fast withdrawals.
A withdrawal can also be approved using an on-chain signature or by approving the hash of the transaction using approveTransaction.
bytes32 constant public WITHDRAWAL_TYPEHASH = keccak256(
"Withdrawal(address owner,uint32 accountID,uint16 tokenID,uint96 amount,uint16 feeTokenID,uint96 maxFee,address to,bytes extraData,uint minGas,uint32 validUntil,uint32 nonce)"
);
NFT withdrawals need additional data about the NFT that is being withdrawn. To make that data available we require additional NFT data transactions to be included in a block before the withdrawal transaction so that this data is easily available when we process the withdrawal on-chain.
Forced Withdrawals
It is possible to force the operator to process a withdrawal for the complete balance in an account. This is done by doing a withdrawal request on-chain using forceWithdraw. A fee in ETH needs to be paid for this request, and the fee paid by the user is fixed and decided by the Loopring contract at forcedWithdrawalFee(). forceWithdraw takes the account owner, the token address and the account ID as parameters. On-chain we do not know which account has which owner, or if the owner even has an account. So when this function is called, we do not know if it is a valid withdrawal (started by the account owner or an agent of his) or a withdrawal that needs to be ignored because it was started by someone that is not authorized to approve transactions for the account. The operator and circuits know if the withdrawal was valid or not, and if it is valid, the full balance is withdrawn; otherwise, the account is left unchanged.
The operator is allowed to process these forced withdrawals in any order but must process them within MAX_AGE_FORCED_REQUEST_UNTIL_WITHDRAW_MODE seconds the request was made on-chain. From that point on, notifyForcedRequestTooOld can be called by anyone to enable withdrawal mode.
Withdrawal Fee Griefing
It is possible for the operator to seemingly refuse to process a normal withdrawal request until the user caves in and requests a forced withdrawal, but then still process the normal withdrawal request first. This way the operator receives fees twice for the same withdrawal, the normal withdrawal fee and the forced withdrawal fee. Fees will be low so this isn't that big of a problem. And the operator has every reason to keep users of the rollup happy, so in any normal case this isn't something an operator even wants to do.
This problem can be solved by making use of validUntil in the withdrawal request. The user can set a reasonably short time for the withdrawal request to be valid, and only does a forced withdrawal after the request has expired and the normal withdrawal still hasn't been processed.
Data-availability
- Type: 1 bytes (type > 0 for conditional withdrawals, type == 2 for a valid forced withdrawal, type == 3 when invalid)
- Owner: 20 bytes
- Account ID: 4 bytes
- Token ID: 2 bytes
- Amount: 12 bytes
- Fee token ID: 2 bytes
- Fee amount: 2 bytes (16 bits, 11 bits for the mantissa part and 5 for the exponent part)
- Storage ID: 4 bytes
- OnchainDataHash: 20 bytes
- => 67 bytes/withdrawal
- => Calldata cost: 67 * 16 = 1072 gas/withdrawal
Account Update
The EdDSA key of an account can be updated.
AccountUpdate {
exchange (160bit)
accountID (32bit)
feeTokenID (16bit)
fee (96bit)
publicKeyX (254bit)
publicKeyY (254bit)
validUntil (32bit)
nonce (32bit)
}
This data is hashed using Poseidon/t9f6p53 in the sequence given above. The hash is signed by the account owner using the private key associated with the public key stored in account[accountID].
An account update can also be approved using an on-chain signature or by approving the hash of the transaction using approveTransaction.
bytes32 constant public ACCOUNTUPDATE_TYPEHASH = keccak256(
"AccountUpdate(address owner,uint32 accountID,uint16 feeTokenID,uint96 maxFee,uint256 publicKey,uint32 validUntil,uint32 nonce)"
);
This allows setting the initial EdDSA key when an account was created without an EdDSA key set (e.g., when a transfer is done to a new account).
Data-availability
- Type: 1 byte (type > 0 for a conditional transaction)
- Account owner: 20 bytes
- Account ID: 4 bytes
- Fee token ID: 2 bytes
- Fee amount: 2 bytes (16 bits, 11 bits for the mantissa part and 5 for the exponent part)
- Public key: 32 bytes
- Nonce: 4 bytes
- => 65 bytes/account update
- => Calldata cost: 65 * 16 = 1040 gas/account update
AMM Update
An AMM update can be approved using an on-chain signature or by approving the hash of the transaction using approveTransaction.
bytes32 constant public AMMUPDATE_TYPEHASH = keccak256(
"AmmUpdate(address owner,uint32 accountID,uint16 tokenID,uint8 feeBips,uint96 tokenWeight,uint32 validUntil,uint32 nonce)"
);
This transaction is used to update the fee bips expected for each trade by the account. Like other AMM designs, this is simply done by increasing the price of the token being sold, not by an additional token transfer, and is part of the AMM formula implemented in the protocol. It is also used to set the AMM weight (the virtual balance) of the specified token. The weights of the tokens directly impact the curve followed by the AMM.
The transaction also makes the balance of the specified token in the account available in the data-availability data. This is to facilitate efficient communication between layer 1 and layer 2. This is especially useful for the necessary logic needed on layer 1 to e.g., manage pool contracts for the AMM.
Data-availability
- Account owner: 20 bytes
- Account ID: 4 bytes
- Token ID: 2 bytes
- AMM fee bips: 1 byte
- Token weight: 12 bytes
- Nonce: 4 bytes
- Balance: 12 bytes
- => 55 bytes/AMM update
- => Calldata cost: 55 * 16 = 880 gas/AMM update
Signature Verification
This transaction allows checking if an account owner signed some data (up to 253 bits) using EdDSA. This makes it possible to efficiently check EdDSA signatures on-chain.
Data-availability
- Account owner: 20 bytes
- Account ID: 4 bytes
- Data: 32 bytes
- => 56 bytes/Signature verification
- => Calldata cost: 56 * 16 = 896 gas/Signature verification
NFT mint
This transaction is used to mint NFTs directly on L2. It is also used to process NFT deposits.
NftMint {
exchange (160bit)
minterAccountID (32bit)
toAccountID (32bit)
nftData (254bit)
amount (96bit)
feeTokenID (16bit)
maxFee (96bit)
validUntil (32bit)
storageID (32bit)
}
This data is hashed using Poseidon/t10f6p53 in the sequence given above. The hash is signed by the account owner using the private key associated with the public key stored in minterAccountID[accountID].
An NFT mint can be approved using an on-chain signature or by approving the hash of the transaction using approveTransaction.
bytes32 constant public NFTMINT_TYPEHASH = keccak256(
"NftMint(address minter,address to,uint8 nftType,address token,uint256 nftID,uint8 creatorFeeBips,uint96 amount,uint16 feeTokenID,uint96 maxFee,uint32 validUntil,uint32 storageID)"
);
An NFT mint can also be approved by doing an NFT deposit, in which case the NFT that was deposited can be minted from an account owned by the NFT token contract. A user can deposit an NFT tokens by calling depositNFT. The user first needs to approve the Exchange contract so the contract can transfer them to the contract using safeTransferFrom. A user can deposit to any Ethereum address, even if that address does not have an account yet. If the operator does not process the deposit after MAX_AGE_DEPOSIT_UNTIL_WITHDRAWABLE seconds, the user can withdraw the deposited amount directly from the exchange contract using withdrawFromNFTDepositRequest.
All NFT data can be set directly by the minter except for the minter address, which will always be set to the owner of the account that does the mint transaction.
The minter address always needs to be different from the tokenAddress in the NFT, except for deposits. If minter == tokenAddress it is known that the NFT was deposited, and so when the NFT is withdrawn it will be transferred back out (having been transferred in with an NFT deposit). Else we know that the NFT was minted on L2 and the NFT needs to be burned on L2 and minted on L1, which is done by calling mintFromL2 on the NFT token contract.
Because of limitations in public data size per transaction, there is a limitation that the minter can only mint to his own account when using an EdDSA signature (minterAccountID == toAccounID).
With conditional mints we require additional NFT data transactions to get all the L2 NFT data on-chain.
Data-availability
- Type: 1 byte (type > 0 for conditional mints, type == 2 for an NFT deposit)
- Minter account ID: 4 bytes
- To token ID: 2 bytes
- Fee token ID: 2 bytes
- Fee amount: 2 bytes
- Mint amount: 12 bytes
- Storage ID: 4 bytes
When `type == 0`:
- NFT type: 1 byte
- Token Account ID: 4 bytes
- NFT ID: 32 bytes
- Creator fee bips: 1 byte
Else:
- To account ID: 4 bytes
- To address: 20 bytes
- => 65 bytes/NFT mint
- => Calldata cost: 65 * 16 = 1040 gas/NFT mint
NFT data
This transaction can be used to pull NFT data available on L2 to L1. This is a simple read operation and so does not require any signatures or approvals.
NFT data from the specified account and tokenID slot is put in the DA. If no NFT is stored in the tokenID the relayer can put any data in the DA as long as the minter value is set to 0 (which cannot be a valid value for an actual NFT).
Data-availability
- Type: 1 byte
- Account ID: 4 bytes
- Token ID: 2 bytes
- NFT ID: 32 bytes
- Creator fee bips: 1 byte
- NFT type: 1 byte
When `type == 0`:
- Minter address: 20 bytes
Else:
- Token address: 20 bytes
- => 61 bytes/NFT data
- => Calldata cost: 61 * 16 = 976 gas/NFT data
No-op
This type of transactions have no effect and set the available data availability data to all zeros.
Block
The operator needs to sign a block with the following data to authorize potential protocol fee payments from his account:
Block {
publicInput (254bit)
nonce
}
This data is hashed using Poseidon/t3f6p51 in the sequence given above. The hash is signed by the operator using the private key associated with the public key stored in account[operatorAccountID] with EdDSA.
The nonce of the operator account is increased by one after the block is processed.
A block can contain many conditional transactions. For each conditional transaction, the operator can send some extra data on-chain to be processed. This auxiliary data for each transaction can be an ECDSA signature or even the actual data needed for the transaction when only the hash of that data would otherwise be available.
Data-availability
- Exchange address: 20 bytes
- Merkle root before: 32 bytes
- Merkle root after: 32 bytes
- Block timestamp: 4 bytes
- Protocol taker fee: 1 byte
- Protocol maker fee: 1 byte
- Num conditional transactions: 4 bytes
- Operator account ID: 4 bytes
- For every transaction (blockSize):
- Transaction type: 1 byte
- Transaction data: 67 bytes/transaction (padded with zeros when necessary)
Most blocks will contain transactions that only need a minimal amount of transaction data. As such, the data will contain many zeros. Compression is used on the full calldata of the block submission to reduce the calldata gas costs.
Account Creation
There are multiple ways an account can be created for an Ethereum address:
- A transfer is done to an address that does not exist yet in the Merkle tree.
- A deposit is made to an address that does not exist yet in the Merkle tree.
Only the account owner can set the EdDSA public key for the account (directly or indirectly). This ensures that, if an account for an Ethereum address exists in the Merkle tree, it is indeed entirely owned by the owner. Otherwise, it would be possible to create an account for an Ethereum address, which is not owned by that address, which would be dangerous. The EdDSA public key will be stored in the Merkle tree for the account. This will ensure the account can be used for all transactions types as efficiently as possible.
It is possible to create multiple accounts for a single Ethereum address, though generally there is no need to do that.
Signatures
Off-chain signatures
We use EdDSA for signatures verified inside the circuits because they can be verified pretty efficiently. The data for an EdDSA signature is stored like this:
Signature {
Rx (254bit)
Ry (254bit)
s (254bit)
}
When the EdDSA public key is part of the on-chain data-availability, the data is put on-chain in a compressed form. This reduces the amount of data from 64 bytes to 32 bytes, as the X coordinate can almost immediately be derived from the Y coordinate. More info on this can be found here.
On-chain signatures
On-chain we support multiple signature types:
- EIP712
- ETH_SIGN
- ERC1271 pass-through for smart contracts
Signatures data is stored in an opaque bytes field, the type of the signature is stored in the last byte.
It is also possible to directly approve a transaction by having the account owner or his agent call the approveTransaction smart contract function on the exchange contract.
Forced Request Handling
Currently, only withdrawals have the option to force the operator to include the request in a block.
We want forced on-chain requests to be handled as quickly as possible by the operator. However, we also do not want to let operators be overwhelmed by the number of on-chain requests. The following rules apply:
- The maximum number of open forced requests is limited by
MAX_OPEN_FORCED_REQUESTS. Anyone can check if there are available slots by callinggetNumAvailableForcedSlots. - If any request that is still open is older than
MAX_AGE_FORCED_REQUEST_UNTIL_WITHDRAW_MODEnotifyForcedRequestTooOldcan be called by anyone to enable withdrawal mode.
Withdrawal Mode
The operator may stop submitting new blocks at any time. If that happens, we need to ensure that users can still withdraw their funds.
Exchange can go in withdrawal mode when a forced request is open for longer than MAX_AGE_FORCED_REQUEST_UNTIL_WITHDRAW_MODE.
Once in withdrawal mode, almost all functionality of the exchange is stopped. The operator cannot submit any blocks anymore. Users can only withdraw their funds using the state of the last block that was submitted:
- Balances still stored in the Merkle tree can be withdrawn with a Merkle proof by calling
withdrawFromMerkleTree - Deposits not yet included in a submitted block can be withdrawn (even when not in withdrawal mode after some time) using
withdrawFromDepositRequest/withdrawFromNFTDepositRequest - Approved withdrawals can manually be withdrawn (even when not in withdrawal mode) using
withdrawFromApprovedWithdrawals/withdrawFromApprovedWithdrawalsNFT
Conditional Transactions
Conditional transactions are transactions that are approved on-chain by the account owner or an agent of the account owner, either by an on-chain signature or by calling approveTransaction. This allows any on-chain mechanism (done by the account owner himself or by an agent) to decide if a transaction can be executed or not.
Agents
An agent is an address that is allowed to authorize on-chain operations for the account owner. By definition, the account owner is an agent for himself. setAgentRegistry can be used by the exchange owner to set the contract implementing this agent registration logic. On this contract, isAgent is called to check if msg.sender is authorized for the user's account.
Agents can be simple EOAs or smart contracts. Smart contracts are the most interesting case. This allows extending the exchange functionality by implementing extra logic on top of the basic exchange functionality built into the exchange contract. There is much functionality that can be added this way for users. Some examples:
- Layer 1 composability
- Fast withdrawals (by using a conditional transfer)
- Support for any 3rd party meta-transactions
- ...
Brokers
A broker is someone that can manage orders for an account it does not own.
The account system is used for this. A user can create a special account for a broker, still with the user's Ethereum address as the owner, and deposit funds the broker can use. The user can now set the EdDSA keys to a set of keys known to the broker. The broker from that point has full access to the account and is authorized for all transactions. However, the owner of the account can revoke access to the account at any time by changing the EdDSA keys.
Timestamp in Circuits
A block and its proof are always made for a fixed input. The operator cannot accurately know at what timestamp the block will be processed on the Ethereum blockchain, but he needs a fixed timestamp to create a block and its proof (the chosen timestamp impacts which orders are valid and invalid).
We do, however, know the approximate time the block will be committed to the Ethereum blockchain. When committing the block, the operator also includes the timestamp he used in the block (as a part of the public data). This timestamp is checked against the timestamp on-chain, and if the difference is less than TIMESTAMP_HALF_WINDOW_SIZE_IN_SECONDS the block can be committed.
Protocol Fee
The protocol fee is sent to the exchange account with accountID == 0 and can be withdrawn from the exchange to the ProtocolFeeVault (this address is set for all exchanges on the Loopring contract) at any time without authorization (or forced using withdrawProtocolFees on the Exchange contract). The ProtocolFeeVault contains logic to distribute these funds between LRC stakers, LRC that will be burned, and the DAO fund. Non-LRC tokens are sold on-chain directly in a decentralized way.
Throughput
The throughput is limited by:
- The cost of the data we have to send in the calldata for the on-chain data-availability.
- The
2^28constraints limit that allows for efficient proof generation.
Without data-availability, we are only limited by the number of constraints in a single block.
The gas limit in an Ethereum block is currently 12,500,000 gas. An Ethereum block is generated every ~13 seconds (this is the case since the Muir Glacier HF).
From the yellow paper:
- 4 gas is paid for every zero byte of data or code for a transaction
- 16 gas is paid for every non-zero byte of data or code for a transaction
In the calculations, we always use 16 gas/byte for the worst case.
On-chain Data-availability Limit
- Submitting a block (batched): ~220,000 gas (fixed cost) + ~80,000 gas/block
- => Using a single block of trades (theoretical): (12,500,000 - 300,000) / 400 = 30500 trades/Ethereum block = ~2350 trades/second)
Constraint Limit
We can only prove circuits with a maximum of 2^28 ~= 268M constraints efficiently (the roots-of-unity of the alt_bn128 curve is 2^28, so we need to stay below 2^28 constraints so we can use FFT for generating the proof).
Currently, our ring settlement circuit with data-availability support uses ~130,000 constraints/ring:
2^28/ 130,000 = 2048 trades/block
Results
In a single block, we are currently limited by the number of constraints used in the circuit. Multiple blocks can be submitted at once (+ more efficient batch verification for circuits of the same type) to mitigate this.
Using 7 blocks with on-chain data-availability (so that we are limited by the cost of data-availability):
- => (12,500,000 - (220,000 + 14 * 80,000)) / 400 = ~28000 trades/Ethereum block = ~2150 trades/second
For comparison, let us calculate the achievable throughput of the previous Loopring protocols that did the ring settlements completely on-chain.
- Gas cost/ring settlement: ~300,000 gas
- => 12,500,000 / 300,000 = 40 trades/Ethereum block = 3 trades/second.
| Loopring 2 | Loopring 3 (w/ Data Availability) |
|
|---|---|---|
| Trades per Ethereum Block | 40 | 28,000 |
| Trades per Second | 3 | 2150 |
| Cost per Trade | 300,000 gas | 450 gas |
| Cost in USD per Trade (1ETH=XUSD) |
0.1 | X* |
- Cost in USD per Trade in the table does not cover off-chain proof generation.
The results given above are for the biggest circuits of size 2**28. However, doing the trusted setup for circuits this big is challenging, so it is essential we can efficiently support submitting many smaller blocks at once. Here we show how the effect of the circuit size on the protocol's efficiency for trades with data availability.
| Circuit size | Trades/block | Trades/Ethereum block | Trades/second | Gas/Trade |
|---|---|---|---|---|
| 2**28 | 2048 | (12,500,000 - (220,000 + 14 * 80,000)) / 400 = 28000 | 2150 | 450 |
| 2**27 | 1024 | (12,500,000 - (220,000 + 25 * 80,000)) / 400 = 25700 | 1950 | 485 |
| 2**26 | 512 | (12,500,000 - (220,000 + 43 * 80,000)) / 400 = 22100 | 1700 | 560 |
| 2**25 | 256 | (12,500,000 - (220,000 + 67 * 80,000)) / 400 = 17300 | 1350 | 720 |
| 2**24 | 128 | (12,500,000 - (220,000 + 94 * 80,000)) / 400 = 11900 | 900 | 1050 |
Proof Generation Cost
Using an AWS server, we can generate proofs for circuits with 2**28 constraints in ~7 minutes costing ~$0.0001/trade.
Case Studies
DEX with CEX-like Experience
Setting up the exchange
The DEX can decide to use an existing exchange, so it does not need to set up its own infrastructure to handle block creation and creating proofs. This also makes it possible to share orders with all other parties using that exchange.
In this case, study, let us create a new exchange. The exchange owner just needs to call createExchange on the Loopring contract. This creates a brand new exchange contract.
Trading
Users create orders using accounts created on the exchange. Orders are added to the order books of the DEX.
The DEX matches the order with another order. The order gets completely filled in the ring:
- The GUI of the DEX can be updated immediately with the state after the ring settlement. The order can be shown as filled, but not yet verified.
- The DEX sends the ring to the operator(s) of the exchange because they need to be settled in a reasonable time the operator calls
submitBlocksafter receiving a sufficient number of rings.
The DEX could now show an extra 'Verified" symbol for the filling of the order.
An order can be in the following states:
- Unmatched in an order-book
- Matched by the DEX
- Submitted in a block sent and verified on-chain in
submitBlocks
Only when the block is submitted on-chain is the ring settlement irreversible.
