| title | output |
|---|---|
Marginal Effects for Model Objects |
github_document |
The margins and prediction packages are a combined effort to port the functionality of Stata's (closed source) margins command to (open source) R. These tools provide ways of obtaining common quantities of interest from regression-type models. margins provides "marginal effects" summaries of models and prediction provides unit-specific and sample average predictions from models. Marginal effects are partial derivatives of the regression equation with respect to each variable in the model for each unit in the data; average marginal effects are simply the mean of these unit-specific partial derivatives over some sample. In ordinary least squares regression with no interactions or higher-order term, the estimated slope coefficients are marginal effects. In other cases and for generalized linear models, the coefficients are not marginal effects at least not on the scale of the response variable. margins therefore provides ways of calculating the marginal effects of variables to make these models more interpretable.
The major functionality of Stata's margins command - namely the estimation of marginal (or partial) effects - is provided here through a single function, margins(). This is an S3 generic method for calculating the marginal effects of covariates included in model objects (like those of classes "lm" and "glm"). Users interested in generating predicted (fitted) values, such as the "predictive margins" generated by Stata's margins command, should consider using prediction() from the sibling project, prediction.
With the introduction of Stata's margins command, it has become incredibly simple to estimate average marginal effects (i.e., "average partial effects") and marginal effects at representative cases. Indeed, in just a few lines of Stata code, regression results for almost any kind model can be transformed into meaningful quantities of interest and related plots:
. import delimited mtcars.csv
. quietly reg mpg c.cyl##c.hp wt
. margins, dydx(*)
------------------------------------------------------------------------------
| Delta-method
| dy/dx Std. Err. t P>|t| [95% Conf. Interval]
-------------+----------------------------------------------------------------
cyl | .0381376 .5998897 0.06 0.950 -1.192735 1.26901
hp | -.0463187 .014516 -3.19 0.004 -.076103 -.0165343
wt | -3.119815 .661322 -4.72 0.000 -4.476736 -1.762894
------------------------------------------------------------------------------
. marginsplot
Stata's margins command is incredibly robust. It works with nearly any kind of statistical model and estimation procedure, including OLS, generalized linear models, panel regression models, and so forth. It also represents a significant improvement over Stata's previous marginal effects command - mfx - which was subject to various well-known bugs. While other Stata modules have provided functionality for deriving quantities of interest from regression estimates (e.g., Clarify), none has done so with the simplicity and genearlity of margins.
By comparison, R has no robust functionality in the base tools for drawing out marginal effects from model estimates (though the S3 predict() methods implement some of the functionality for computing fitted/predicted values). The closest approximation is modmarg, which does one-variable-at-a-time estimation of marginal effects is quite robust. Other than this relatively new package on the scene, no packages implement appropriate marginal effect estimates. Notably, several packages provide estimates of marginal effects for different types of models. Among these are car, alr3, mfx, erer, among others. Unfortunately, none of these packages implement marginal effects correctly (i.e., correctly account for interrelated variables such as interaction terms (e.g., a:b) or power terms (e.g., I(a^2)) and the packages all implement quite different interfaces for different types of models. interflex, interplot, and plotMElm provide functionality simply for plotting quantities of interest from multiplicative interaction terms in models but do not appear to support general marginal effects displays (in either tabular or graphical form), while visreg provides a more general plotting function but no tabular output. interactionTest provides some additional useful functionality for controlling the false discovery rate when making such plots and interpretations, but is again not a general tool for marginal effect estimation.
Given the challenges of interpreting the contribution of a given regressor in any model that includes quadratic terms, multiplicative interactions, a non-linear transformation, or other complexities, there is a clear need for a simple, consistent way to estimate marginal effects for popular statistical models. This package aims to correctly calculate marginal effects that include complex terms and provide a uniform interface for doing those calculations. Thus, the package implements a single S3 generic method (margins()) that can be easily generalized for any type of model implemented in R.
Some technical details of the package are worth briefly noting. The estimation of marginal effects relies on numerical approximations of derivatives produced using predict() (actually, a wrapper around predict() called prediction() that is type-safe). Variance estimation, by default is provided using the delta method a numerical approximation of the Jacobian matrix. While symbolic differentiation of some models (e.g., basic linear models) is possible using D() and deriv(), R's modelling language (the "formula" class) is sufficiently general to enable the construction of model formulae that contain terms that fall outside of R's symbolic differentiation rule table (e.g., y ~ factor(x) or y ~ I(FUN(x)) for any arbitrary FUN()). By relying on numeric differentiation, margins() supports any model that can be expressed in R formula syntax. Even Stata's margins command is limited in its ability to handle variable transformations (e.g., including x and log(x) as predictors) and quadratic terms (e.g., x^3); these scenarios are easily expressed in an R formula and easily handled, correctly, by margins().
Replicating Stata's results is incredibly simple using just the margins() method to obtain average marginal effects:
library("margins")
mod1 <- lm(mpg ~ cyl * hp + wt, data = mtcars)
(marg1 <- margins(mod1))## Average marginal effects
## lm(formula = mpg ~ cyl * hp + wt, data = mtcars)
## cyl hp wt
## 0.03814 -0.04632 -3.12
summary(marg1)## factor AME SE z p lower upper
## cyl 0.0381 0.5999 0.0636 0.9493 -1.1376 1.2139
## hp -0.0463 0.0145 -3.1909 0.0014 -0.0748 -0.0179
## wt -3.1198 0.6613 -4.7175 0.0000 -4.4160 -1.8236
With the exception of differences in rounding, the above results match identically what Stata's margins command produces. A slightly more concise expression relies on the syntactic sugar provided by margins_summary():
margins_summary(mod1)## factor AME SE z p lower upper
## cyl 0.0381 0.5999 0.0636 0.9493 -1.1376 1.2139
## hp -0.0463 0.0145 -3.1909 0.0014 -0.0748 -0.0179
## wt -3.1198 0.6613 -4.7175 0.0000 -4.4160 -1.8236
If you are only interested in obtaining the marginal effects (without corresponding variances or the overhead of creating a "margins" object), you can call marginal_effects(x) directly. Furthermore, the dydx() function enables the calculation of the marginal effect of a single named variable:
# all marginal effects, as a data.frame
head(marginal_effects(mod1))## dydx_cyl dydx_hp dydx_wt
## 1 -0.6572244 -0.04987248 -3.119815
## 2 -0.6572244 -0.04987248 -3.119815
## 3 -0.9794364 -0.08777977 -3.119815
## 4 -0.6572244 -0.04987248 -3.119815
## 5 0.5747624 -0.01196519 -3.119815
## 6 -0.7519926 -0.04987248 -3.119815
# subset of all marginal effects, as a data.frame
head(marginal_effects(mod1, variables = c("cyl", "hp")))## dydx_cyl dydx_hp
## 1 -0.6572244 -0.04987248
## 2 -0.6572244 -0.04987248
## 3 -0.9794364 -0.08777977
## 4 -0.6572244 -0.04987248
## 5 0.5747624 -0.01196519
## 6 -0.7519926 -0.04987248
# marginal effect of one variable
head(dydx(mtcars, mod1, "cyl"))## dydx_cyl
## 1 -0.6572244
## 2 -0.6572244
## 3 -0.9794364
## 4 -0.6572244
## 5 0.5747624
## 6 -0.7519926
These functions may be useful for plotting, getting a quick impression of the results, or for using unit-specific marginal effects in further analyses.
The package also implement's one of the best features of margins, which is the at specification that allows for the estimation of average marginal effects for counterfactual datasets in which particular variables are held at fixed values:
# webuse margex
library("webuse")
webuse::webuse("margex")
# logistic outcome treatment##group age c.age#c.age treatment#c.age
mod2 <- glm(outcome ~ treatment * group + age + I(age^2) * treatment, data = margex, family = binomial)
# margins, dydx(*)
summary(margins(mod2))## factor AME SE z p lower upper
## age 0.0096 0.0008 12.3763 0.0000 0.0081 0.0112
## group -0.0479 0.0129 -3.7044 0.0002 -0.0733 -0.0226
## treatment 0.0432 0.0147 2.9321 0.0034 0.0143 0.0720
# margins, dydx(treatment) at(age=(20(10)60))
summary(margins(mod2, at = list(age = c(20, 30, 40, 50, 60)), variables = "treatment"))## factor age AME SE z p lower upper
## treatment 20.0000 -0.0009 0.0043 -0.2061 0.8367 -0.0093 0.0075
## treatment 30.0000 0.0034 0.0107 0.3200 0.7490 -0.0176 0.0245
## treatment 40.0000 0.0301 0.0170 1.7736 0.0761 -0.0032 0.0634
## treatment 50.0000 0.0990 0.0217 4.5666 0.0000 0.0565 0.1415
## treatment 60.0000 0.1896 0.0384 4.9339 0.0000 0.1143 0.2649
This functionality removes the need to modify data before performing such calculations, which can be quite unwieldy when many specifications are desired.
If one desires subgroup effects, simply pass a subset of data to the data argument:
# effects for men
summary(margins(mod2, data = subset(margex, sex == 0)))## factor AME SE z p lower upper
## age 0.0043 0.0007 5.7723 0.0000 0.0028 0.0057
## group -0.0753 0.0105 -7.1745 0.0000 -0.0959 -0.0547
## treatment 0.0381 0.0070 5.4618 0.0000 0.0244 0.0517
# effects for wommen
summary(margins(mod2, data = subset(margex, sex == 1)))## factor AME SE z p lower upper
## age 0.0150 0.0013 11.5578 0.0000 0.0125 0.0176
## group -0.0206 0.0236 -0.8742 0.3820 -0.0669 0.0256
## treatment 0.0482 0.0231 2.0910 0.0365 0.0030 0.0934
The package implements several useful additional features for summarizing model objects, including:
- A
plot()method for the new "margins" class that ports Stata'smarginsplotcommand. - A plotting function
cplot()to provide the commonly needed visual summaries of predictions or average marginal effects conditional on a covariate. - A
persp()method for "lm", "glm", and "loess" objects to provide three-dimensional representations of response surfaces or marginal effects over two covariates. - An
image()method for the same that produces flat, two-dimensional heatmap-style representations ofpersp()-type plots.
Using the plot() method yields an aesthetically similar result to Stata's marginsplot:
library("webuse")
webuse::webuse("nhanes2")
mod3 <- glm(highbp ~ sex * agegrp * bmi, data = nhanes2, family = binomial)
summary(marg3 <- margins(mod3))## factor AME SE z p lower upper
## agegrp 0.0846 0.0021 39.4392 0.0000 0.0804 0.0888
## bmi 0.0261 0.0009 28.4995 0.0000 0.0243 0.0279
## sex -0.0911 0.0085 -10.7063 0.0000 -0.1077 -0.0744
plot(marg3)In addition to the estimation procedures and plot() generic, margins offers several plotting methods for model objects. First, there is a new generic cplot() that displays predictions or marginal effects (from an "lm" or "glm" model) of a variable conditional across values of third variable (or itself). For example, here is a graph of predicted probabilities from a logit model:
mod4 <- glm(am ~ wt*drat, data = mtcars, family = binomial)
cplot(mod4, x = "wt", se.type = "shade")And fitted values with a factor independent variable:
cplot(lm(Sepal.Length ~ Species, data = iris))and a graph of the effect of drat across levels of wt:
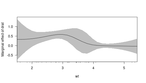
cplot(mod4, x = "wt", dx = "drat", what = "effect", se.type = "shade")cplot() also returns a data frame of values, so that it can be used just for calculating quantities of interest before plotting them with another graphics package, such as ggplot2:
library("ggplot2")
dat <- cplot(mod4, x = "wt", dx = "drat", what = "effect", draw = FALSE)
head(dat)## xvals yvals upper lower factor
## 1.5130 0.3250 1.3927 -0.7426 drat
## 1.6760 0.3262 1.1318 -0.4795 drat
## 1.8389 0.3384 0.9214 -0.2447 drat
## 2.0019 0.3623 0.7777 -0.0531 drat
## 2.1648 0.3978 0.7110 0.0846 drat
## 2.3278 0.4432 0.7074 0.1789 drat
ggplot(dat, aes(x = xvals)) +
geom_ribbon(aes(ymin = lower, ymax = upper), fill = "gray70") +
geom_line(aes(y = yvals)) +
xlab("Vehicle Weight (1000s of lbs)") +
ylab("Average Marginal Effect of Rear Axle Ratio") +
ggtitle("Predicting Automatic/Manual Transmission from Vehicle Characteristics") +
theme_bw()Second, the package implements methods for "lm" and "glm" class objects for the persp() generic plotting function. This enables three-dimensional representations of predicted outcomes:
persp(mod1, xvar = "cyl", yvar = "hp")and marginal effects:
persp(mod1, xvar = "cyl", yvar = "hp", what = "effect", nx = 10)And if three-dimensional plots aren't your thing, there are also analogous methods for the image() generic, to produce heatmap-style representations:
image(mod1, xvar = "cyl", yvar = "hp", main = "Predicted Fuel Efficiency,\nby Cylinders and Horsepower")The numerous package vignettes and help files contain extensive documentation and examples of all package functionality.
While there is still work to be done to improve performance, margins is reasonably speedy:
library("microbenchmark")
microbenchmark(marginal_effects(mod1))## Unit: milliseconds
## expr min lq mean median uq max neval
## marginal_effects(mod1) 2.256082 2.274596 2.414173 2.283578 2.304247 10.75537 100
microbenchmark(margins(mod1))## Unit: milliseconds
## expr min lq mean median uq max neval
## margins(mod1) 16.62163 16.8786 17.80402 17.20959 17.67329 24.95876 100
The most computationally expensive part of margins() is variance estimation. If you don't need variances, use marginal_effects() directly or specify margins(..., vce = "none").
The development version of this package can be installed directly from GitHub using remotes:
if (!require("remotes")) {
install.packages("remotes")
library("remotes")
}
install_github("leeper/prediction")
install_github("leeper/margins")
# building vignettes takes a moment, so for a quicker install set:
install_github("leeper/margins", build_vignettes = FALSE)








