Skip to content

[LeetCode] 2. Add Two Numbers #2

@grandyang

Description

@grandyang


请点击下方图片观看讲解视频
Click below image to watch YouTube Video
Video

You are given two non-empty linked lists representing two non-negative integers. The digits are stored in reverse order , and each of their nodes contains a single digit. Add the two numbers and return the sum as a linked list.

You may assume the two numbers do not contain any leading zero, except the number 0 itself.

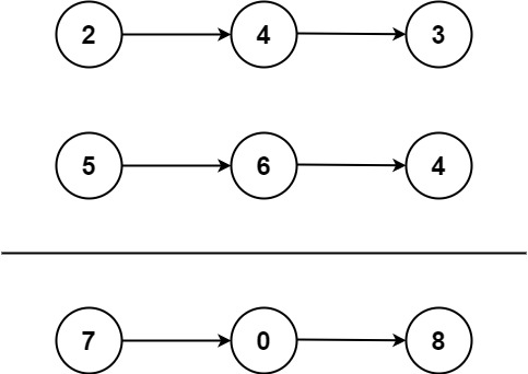
Example 1:

**Input:** l1 = [2,4,3], l2 = [5,6,4]
**Output:** [7,0,8]
**Explanation:** 342 + 465 = 807.

Example 2:

**Input:** l1 = [0], l2 = [0]
**Output:** [0]

Example 3:

**Input:** l1 = [9,9,9,9,9,9,9], l2 = [9,9,9,9]
**Output:** [8,9,9,9,0,0,0,1]

Constraints:

  • The number of nodes in each linked list is in the range [1, 100].
  • 0 <= Node.val <= 9
  • It is guaranteed that the list represents a number that does not have leading zeros.

这道并不是什么难题,算法很简单,链表的数据类型也不难,就是建立一个新链表,然后把输入的两个链表从头往后撸,每两个相加,添加一个新节点到新链表后面。为了避免两个输入链表同时为空,我们建立一个 dummy 结点,将两个结点相加生成的新结点按顺序加到 dummy 结点之后,由于 dummy 结点本身不能变,所以用一个指针 cur 来指向新链表的最后一个结点。好,可以开始让两个链表相加了,这道题好就好在最低位在链表的开头,所以可以在遍历链表的同时按从低到高的顺序直接相加。while 循环的条件两个链表中只要有一个不为空行,由于链表可能为空,所以在取当前结点值的时候,先判断一下,若为空则取0,否则取结点值。然后把两个结点值相加,同时还要加上进位 carry。然后更新 carry,直接 sum/10 即可,然后以 sum%10 为值建立一个新结点,连到 cur 后面,然后 cur 移动到下一个结点。之后再更新两个结点,若存在,则指向下一个位置。while 循环退出之后,最高位的进位问题要最后特殊处理一下,若 carry 为1,则再建一个值为1的结点,代码如下:

C++ 解法:

class Solution {
public:
    ListNode* addTwoNumbers(ListNode* l1, ListNode* l2) {
        ListNode *dummy = new ListNode(-1), *cur = dummy;
        int carry = 0;
        while (l1 || l2) {
            int val1 = l1 ? l1->val : 0;
            int val2 = l2 ? l2->val : 0;
            int sum = val1 + val2 + carry;
            carry = sum / 10;
            cur->next = new ListNode(sum % 10);
            cur = cur->next;
            if (l1) l1 = l1->next;
            if (l2) l2 = l2->next;
        }
        if (carry) cur->next = new ListNode(1);
        return dummy->next;
    }
};

Java 解法:

public class Solution {
    public ListNode addTwoNumbers(ListNode l1, ListNode l2) {
        ListNode dummy = new ListNode(-1);
        ListNode cur = dummy;
        int carry = 0;
        while (l1 != null || l2 != null) {
            int d1 = l1 == null ? 0 : l1.val;
            int d2 = l2 == null ? 0 : l2.val;
            int sum = d1 + d2 + carry;
            carry = sum >= 10 ? 1 : 0;
            cur.next = new ListNode(sum % 10);
            cur = cur.next;
            if (l1 != null) l1 = l1.next;
            if (l2 != null) l2 = l2.next;
        }
        if (carry == 1) cur.next = new ListNode(1);
        return dummy.next;
    }
}

在 CareerCup 上的这道题还有个 Follow Up,把链表存的数字方向变了,原来是表头存最低位,现在是表头存最高位,请参见我的另一篇博客 2.5 Add Two Numbers 两个数字相加

Github 同步地址:

#2

类似题目:

Multiply Strings

Add Binary

Sum of Two Integers

Add Strings

Add Two Numbers II

参考资料:

https://leetcode.com/problems/add-two-numbers/

https://leetcode.com/problems/add-two-numbers/discuss/997/c%2B%2B-Sharing-my-11-line-c%2B%2B-solution-can-someone-make-it-even-more-concise

LeetCode All in One 题目讲解汇总(持续更新中...)

(欢迎加入博主的知识星球,博主将及时答疑解惑,并分享刷题经验与总结,快快加入吧~)

知识星球 喜欢请点赞,疼爱请打赏❤️~.~

微信打赏

|

Venmo 打赏


---|---

Metadata

Metadata

Assignees

No one assigned

    Labels

    No labels
    No labels

    Projects

    No projects

    Milestone

    No milestone

    Relationships

    None yet

    Development

    No branches or pull requests

    Issue actions