Skip to content

SungChul-CHA/git

Repository files navigation

Git/GitHub


index


단어의 의미

Git : Version Control Systems. 단순히 버전을 관리해주는 소프트웨어

GitHub : 분산 버전 컨트롤 소프트웨어 깃을 기반으로 소스 코드를 호스팅 하고, 협업 지원 기능들을 지원하는 마이크로소프트의 웹서비스. 즉, 드라이브 같은 원격 저장소

repository : 커밋이 완료된 파일들의 저장소

commit : 특정 단위의 작업이 완결된 상태. 즉, 버전

stage area : add 명령어에 의한 파일들이 commit 대기 상태에 있는 공간.

fast-forward : merge 할 때 현재 branch가 merge 하려는 branch보다 뒤쳐졌을 때 발생. 현재 branch의 버전이 merge하려는 branch의 commit을 가리키며, commit을 생성하지 않음.

recursive strategy : 현재 branch에 변경사항이 적용되어 merge하려는 branch와 다를 때 발생. 공통 조상을 이용하여 두 branch를 합치고 별도의 commit을 만듬.

HEAD : 가장 최근 커밋을 가리킴.

branch 충돌 : 같은 부분을 수정 후 merge하면 conflict 발생. 사용자가 직접 처리 또는 merge.tool 사용.

master branch는 현재 commit을 3번 한 상태(C0, C1, C2)

iss53이 발생하여 iss53 branch를 C2 commit에서 생성함

iss53 해결중 현재 서비스중인 master 에서 bug가 발생하여 일단 commit함(C3)

hotfix branch를 만들고 해결 후 commit함(C4) 이후 masterhotfix 로 merge 할 때 "fast-forward" 발생.

즉, commit message 없이 hotfixmaster에 포함됨.

기존에 작업중이던 iss53 에서 iss53 해결 후 commit(C5).

현재 master(C4)는 hotfix 적용되었지만 iss53 은 적용되지 않았기에 "recursive strategy" 발생.

공통 조상(C2) commit을 이용하여 3-way Merge 실행. 즉, master 에 'C4와 C5를 부모로 가진다'는 내용의 commit(C6)이 자동으로 생성됨.


Git 명령어

  • git config --global user.name : commit에 같이 저장 될 사람(나)의 이름 지정

    git config --global user.name "SungChul CHA"
    
  • git config --global user.email : commit 같이 저장 될 사람(나)의 메일 주소 지정

    git config --global user.email "sungchulcha13@gmail.com"
    
  • git config --list : 위에서 지정한 정보들 확인

  • git init : 디렉토리를 깃 리포지토리로 초기화 시키는 명령어

  • git add : 버전 관리를 위해 파일을 추가하는 행위

    • 현재 경로의 모든 파일을 추가할 때.
    git add .
    
    • 특정 파일을 지정할 수도 있다.
    git add f1.txt
    
  • git commit : add로 추가한 파일의 버전을 지정.

    • commit message까지 작성하는 명령어
    git commit -m "first commit"
    
    • 한 번 add 했던 파일들은 -am 명령어로 add와 commit 한번에 가능
    git commit -am "commit message"
    
  • git status : 현재 git의 상태를 확인하는 명령어. add 안된 파일 혹은 commit 안된 파일을 알 수 있다.

  • git remote add origin 저장소경로 : 원격 저장소를 현재 디렉토리에 연결. 저장소 경로를 origin이란 단어로 대체. 다른 단어도 됨.

    git remote add origin https://github.com/SungChul-CHA/git.git
    
  • git remote -v : 현재 repository에 연결된 원격 저장소들을 보여줌

  • git remote remove origin : origin 이란 이름의 원격 저장소 연결 삭제

  • git push : remote repository로 commit을 동기화함.(업로드)

  • git push -u origin master : local repository의 master branch를 origin repository의 master branch로 push하겠다.(한번만 하면 됨)

  • git clone 주소 . : 현재 directory를 git repository로 설정하고 주소의 원격 저장소랑 연결한다.(git init 굳이 먼저 안해도됨)

    git clone https://github.com/SungChul-CHA/git.git .
    
  • git pull : 지역 저장소를 연결된 원격 저장소의 최신 commit으로 업데이트함.

  • git branch : branch들을 보여줌

  • git branch worker1 : worker1 이란 이름의 branch가 만들어짐

  • git branch -d worker1 : worker1 branch를 삭제함

  • git branch -M main : git init 했을 때 branch의 default 값은 master. 이름이 master면 기분이 나빠서 master branch의 이름을 main 으로 바꾸는 명령어

  • git checkout worker1 : 기존의 branch에서 나가서 worker1 이란 branch로 이동함. checkout 할 때 commit을 하지 않으면 해당 branch에서 변경된 작업들이 checkout하려는 branch까지 영향을 끼치는 문제가 발생함.

  • git checkout -b worker1 : worker1이란 branch를 만들고 해당 branch로 checkout함

  • git merge worker1 : worker1의 commit들을 현재 작업중인 branch로 병합 (병합할 branch에서 명령어 작성)


  • git log : 버전의 변경 이력들을 출력

    commit 700afaa0b9c2c4d9ff9869341f55c7037bf44f81 (HEAD -> master)
    Author: SungchulCha <tony4907813@gmail.com>
    Date:   Tue Aug 8 23:19:38 2023 +0900
    
      git log 예시를 위해 commit 함
    
    commit ebee42094bd370662d9752e060cba14a64846b3e (origin/master)
    Author: SungchulCha <tony4907813@gmail.com>
    Date:   Tue Aug 8 22:35:34 2023 +0900
    
      내용 작성 완료. ToDo: 내용 순서들 정리.
    
  • git log --branches --decorate : branch 포함한 변경 이력 보여줌 git log --branches --decorate --grpah --oneline git log --branches --decorate --graph

    * commit f69039b61febadb8a0592f4d9869027b9d22815a (HEAD -> master, origin/master)
    | Author: SungchulCha <tony4907813@gmail.com>
    | Date:   Tue Aug 8 23:23:03 2023 +0900
    |
    |     git log --branches 예시용 commig.
    |
    * commit 700afaa0b9c2c4d9ff9869341f55c7037bf44f81
    | Author: SungchulCha <tony4907813@gmail.com>
    | Date:   Tue Aug 8 23:19:38 2023 +0900
    |
    |     git log 예시를 위해 commit 함
    |
    * commit ebee42094bd370662d9752e060cba14a64846b3e
      Author: SungchulCha <tony4907813@gmail.com>
      Date:   Tue Aug 8 22:35:34 2023 +0900
    
        내용 작성 완료. ToDo: 내용 순서들 정리.
    
  • git log -p : 커밋 사이의 변경점 확인 가능

    commit f69039b61febadb8a0592f4d9869027b9d22815a (HEAD -> master, origin/master)
    Author: SungchulCha <tony4907813@gmail.com>
    Date:   Tue Aug 8 23:23:03 2023 +0900
    
      git log --branches 예시용 commig.
    
    diff --git a/README.md b/README.md
    index 5669938..02b73c2 100644
    --- a/README.md
    +++ b/README.md
    @@ -91,8 +91,28 @@ _iss53_ 해결중 현재 서비스중인 **master** 에서 bug가 발생하여
     git commit -am "commit message"
      ```
    
    -git log : 버전의 변경 이력들을 출력
    -git log --branches --decorate : branch 포함한 변경 이력 보여줌
    +- `git log` : 버전의 변경 이력들을 출력
    +
    +  ```git
    +  commit 700afaa0b9c2c4d9ff9869341f55c7037bf44f81 (HEAD -> master)
    +  Author: SungchulCha <tony4907813@gmail.com>
    +  Date:   Tue Aug 8 23:19:38 2023 +0900
    

    git log에서 commit 옆에 있는 문자열은 해당 commit의 id

  • git diff id..id : 특정 commit 사이의 차이점 보여줌

    git diff f69039b61febadb8a0592f4d9869027b9d22815a..ebee42094bd370662d9752e060cba14a64846b3e
    diff --git a/README.md b/README.md
    index 02b73c2..75719ca 100644
    --- a/README.md
    +++ b/README.md
    @@ -1,118 +1,27 @@
    -# Git/GitHub
    +<h1>Git/GitHub</h1>
    
    ----
    -
    -## 단어의 의미
    -
    -Git : Version Control Systems. 단순히 버전을 관리해주는 소프트웨어
    -
    -GitHub : 분산 버전 컨트롤 소프트웨어 깃을 기반으로 소스 코드를 호스팅 하고, 협
    업 지원 기능들을 지원하는 마이크로소프트의 웹서비스. 즉, _드라이브_ 같은 **원격 저장소**
    -
    -repository : 커밋이 완료된 파일들의 **저장소**
    -
    -commit : 특정 단위의 작업이 완결된 상태. 즉, **버전**
    -
    -stage area : add 명령어에 의한 파일들이 commit 대기 상태에 있는 공간.
    
    
  • git log master..worker1 : master branch와 worker1 branch 사이의 차이를 보여줌.

  • git diff master..worker1 : master branch와 worker1 branch 사이의 현재 차이점을 보여줌.

  • git reset ID --hard : 해당 commit으로 돌아감. (복구 가능) !원격 저장소에서 reset은 절대 하면 안됨!

    --hard : 강제적으로 리셋

  • git revert : 해당 commit으로 새로운 버전을 만들어냄

  • git stash : 버전관리되고 있는 파일들의 작업 상황을 다른 공간에 숨겨줌.

  • git stash list : 숨겨놨던 작업들의 list를 보여줌. 직접 삭제하지 않는이상(reset명령어로는) 삭제 안됨.

  • git stash apply : 가장 최근에 숨겨놨던 작업을 다시 적용시켜줌.

  • git stash drop : stash에 있던 작업 하나 삭제.

  • git stash pop : apply 하고 drop 함.

  • git init --bare : 작업 불가능한 repository 생성

  • git fetch : remote repository의 commit이 local repository의 commit과 다를 때 local repository의 master branch가 강제적으로 remote repository의 origin branch로 이동하지 않아서 변경 사항을 확인 가능함.

    git fetch + git merge = git pull

  • git tag 1.0.0 master : 1.0.0이라는 이름의 tag를 만들어서 master branch가 가리키는 commit을 가리킴.

    • tag는 commit을 해도 branch와 다르게 바뀌지 않음.
    • git checkout 1.0.0 도 가능
  • git tag -a 1.1.0 -m "message" : tag에 message 작성

  • git push --tags : tag도 (GitHub의 경우)realese로 업로드 됨. 즉, 일반적으로 push 명령어로는 tag가 안올라감.

    • 깃헙에서 직접 tag에 대한 설명 작성 가능
  • git tag -d 1.1.0 : 1.1.0 tag 삭제

  • git config --global core.autocrlf true : \r\n 설정 하는거. (Windows) git config --global core.autocrlf input (Linux, OSX)


Git과 GitHub 사용 과정

(팀장)

git init
git add .
git commit -m "commit message"
git remote add origin https://github.com/SungChul-CHA/git.git
git push -u origin master

(사원)

git clone https://github.com/SungChul-CHA/git.git Floder_Name
git checkout -b Branch_Name
(작업)
git add .
git commit -m "commit message"
git push origin Branch_Name
(깃헙에서)PR 작성

(팀장)

(깃헙에서)PR 확인 후 merge
충돌시 merge conflict 확인
(집에서 작업하던게 있으면)
git commit -am "commit message"
git pull
충돌시 merge conflict 확인
(작업)
git push


1. 작업 중인 branch 확인. git branch
2. pull 전에는 commit git commit -am "commit message"
3. 작업 전에는 pull git pull
4. 작업 종료 후에는 push git commit -am "commit message" git push

커밋은 되도록 하나의 작업이 완료되면 작성


Git Repository 구성

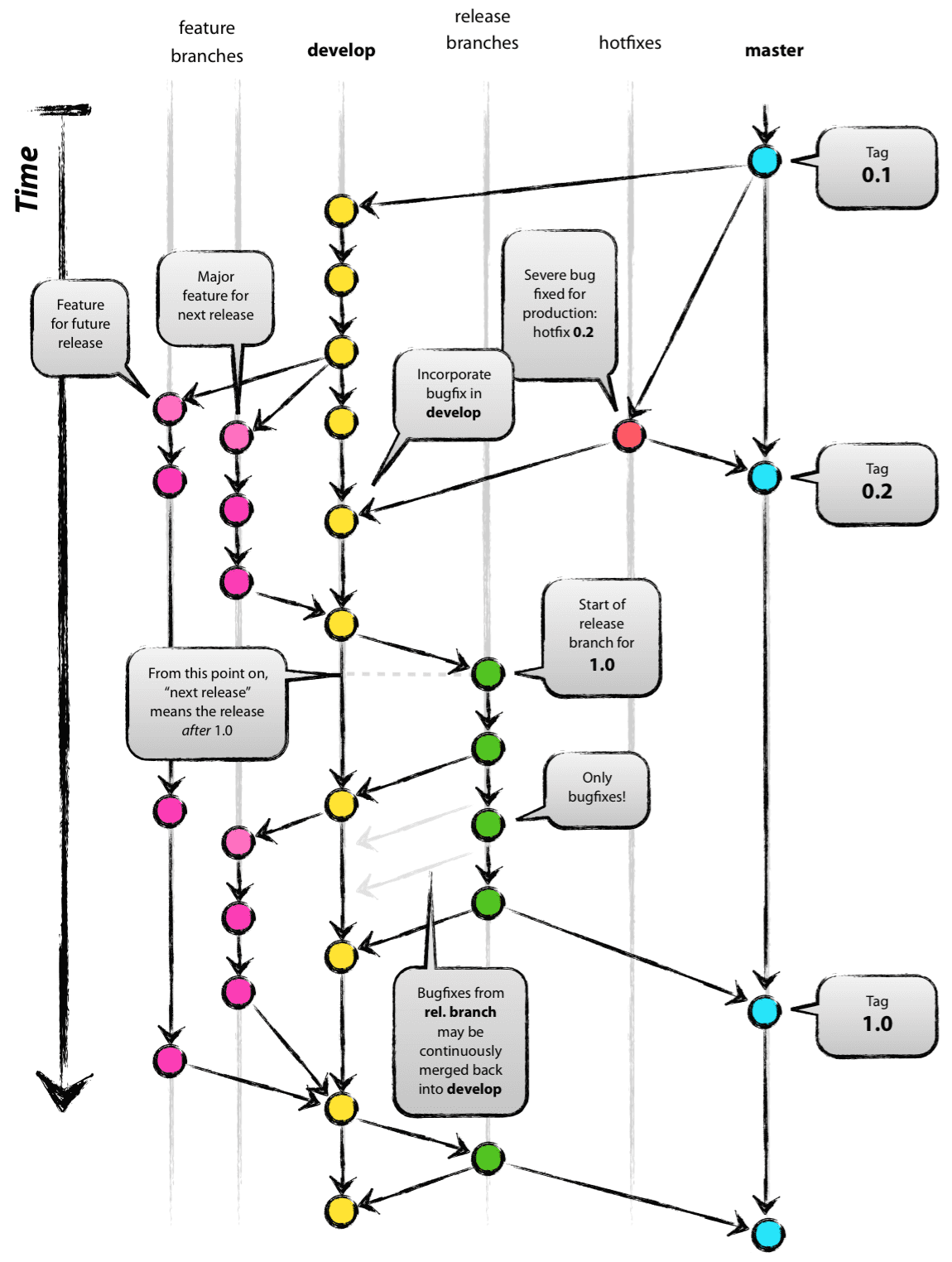
Git-flow 전략

branch들을 이용한 전략


Sourcetree : Git GUI


조코딩 Youtube


About

No description, website, or topics provided.

Resources

Stars

Watchers

Forks

Releases

No releases published

Packages

No packages published

Contributors 2

  •  
  •