Note
The tunnel functionality of thepassportproject has been separated into a new project called NodePass, which focuses on secure and efficient TCP tunneling. The remaining port forwarding components inpassportare currently being refactored.
Passport is a powerful connection management tool that simplifies network tunneling, port forwarding and more. By seamlessly integrating three distinct running modes within a single binary file, Passport bridges the gap between different network environments, redirecting services and handling connections seamlessly, ensuring reliable network connectivity and ideal network environment. Also with highly integrated authorization handling, Passport empowers you to efficiently manage user permissions and establish uninterrupted data flow, ensuring that sensitive resources remain protected while applications maintain high performance and responsiveness.
- Unified Operation: Passport can function as a server, client, or broker, three roles from a single executable file.
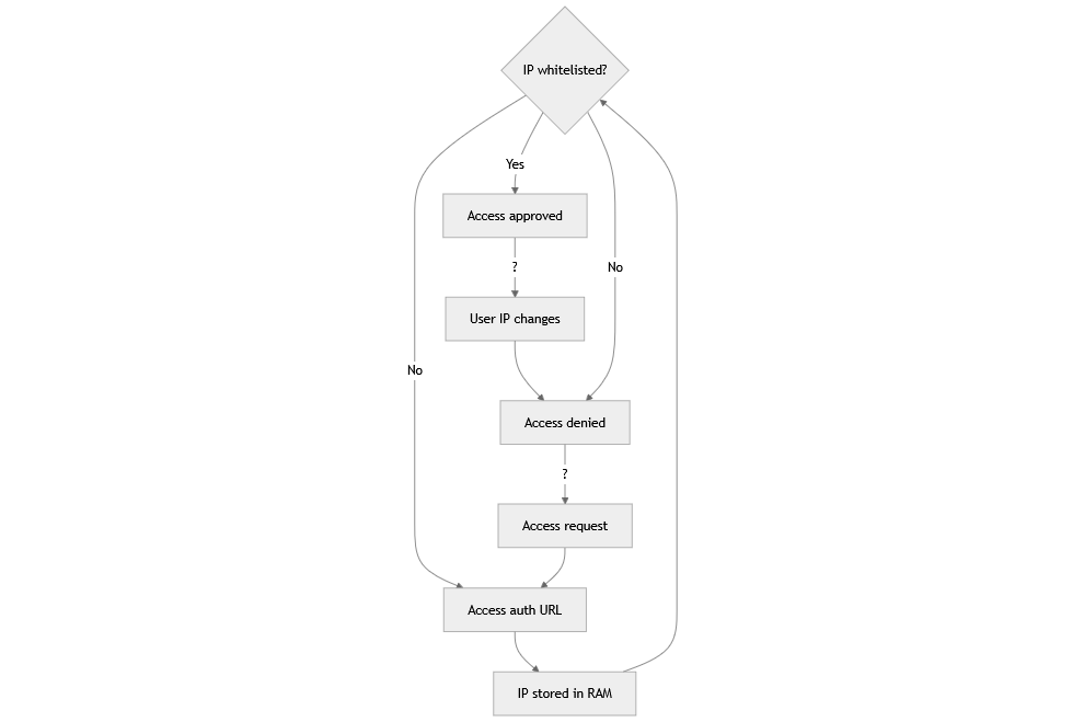
- Authorization Handling: By IP address handling, Passport ensures only authorized users gain access to sensitive resources.
- In-Memory Certificate: Provides a self-signed HTTPS certificate with a one-year validity, stored entirely in memory.
- Network Tunneling: Supports both TCP and/or UDP intranet penetration services with full-process TLS encryption processing.
- Port Forwarding: Efficiently manage and redirect your TCP and/or UDP services from one port to entrypoints everywhere.
- Auto Reconnection: Providing robust short-term reconnection capabilities, ensuring uninterrupted service.
- Zero Dependencies: Fully self-contained, with no external dependencies, ensuring a simple and efficient setup.
- Zero Configuration File: Simply execute with a single URL command, making it ideal for containerized environments.
You can easily learn how to use it correctly by running passport directly without parameters.
Usage:
passport <core_mode>://<link_addr>/<targ_addr>#<auth_mode>
Examples:
# Run as server
passport server://10.0.0.1:10101/:10022#http://:80/secret
# Run as client
passport client://10.0.0.1:10101/127.0.0.1:22
# Run as broker
passport broker://:8080/10.0.0.1:8080#https://:443/secret
Arguments:
<core_mode> Select from "server", "client" or "broker"
<link_addr> Tunneling or forwarding address to connect
<targ_addr> Service address to be exposed or forwarded
<auth_mode> Optional authorizing options in URL format
linkAddr: The address for accepting client connections. For example,:10101.targetAddr: The address for listening to external connections. For example,:10022.
Run as Server
./passport server://:10101/:10022
- This command will listen for client connections on port
10101, listen and forward data to port10022.
Run as Server with authorization
./passport server://:10101/:10022#https://hostname:8443/server
- The server handles authorization at
https://hostname:8443/server, on your visit and your IP logged. - The server will listen for client connections on port
10101, listen and forward data to port10022.
linkAddr: The address of the server to connect to. For example,server_ip:10101.targetAddr: The address of the target service to connect to. For example,127.0.0.1:22.
Run as Client
./passport client://server_hostname_or_IP:10101/127.0.0.1:22
- This command will establish link with
server_hostname_or_IP:10101, connect and forward data to127.0.0.1:22.
linkAddr: The address for accepting client connections. For example,:10101.targetAddr: The address of the target service to connect to. For example,127.0.0.1:22.
Run as Broker
./passport broker://:10101/127.0.0.1:22
- This command will listen both
tcpandudpon port10101, connect and forward data to127.0.0.1:22.
Run as Broker with authorization
./passport broker://:10101/127.0.0.1:22#https://hostname:8443/broker
- The server handles authorization at
https://hostname:8443/broker, on your visit and your IP logged. - This command will listen both
tcpandudpon port10101, connect and forward data to127.0.0.1:22.
You can also run Passport using docker or podman. The image is available at ghcr.io/yosebyte/passport.
To run the container in server mode with or without authorization:
docker run -d --rm \
ghcr.io/yosebyte/passport \
server://:10101/:10022#https://hostname:8443/server
docker run -d --rm \
ghcr.io/yosebyte/passport \
server://:10101/:10022
To run the container in client mode:
docker run -d --rm \
ghcr.io/yosebyte/passport \
client://server_hostname_or_IP:10101/127.0.0.1:22
To run the container in server mode with or without authorization:
docker run -d --rm \
ghcr.io/yosebyte/passport \
broker://:10101/127.0.0.1:22#https://hostname:8443/broker
docker run -d --rm \
ghcr.io/yosebyte/passport \
broker://:10101/127.0.0.1:22
This project is licensed under the MIT License.



