Skip to content

Ki-Sung/git-flow-model

Folders and files

NameName
Last commit message
Last commit date

Latest commit

 

History

16 Commits
 
 
 
 
 
 
 
 
 
 
 
 

Repository files navigation

Git-Flow-Model

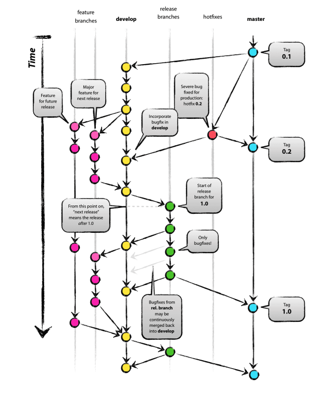
  • Stduy for Git-Flow Model Structure

스크린샷 2022-08-18 16 18 08

  • Training

스크린샷 2022-08-21 22 56 40

About

Study for GIthub-FLow-Model

Topics

Resources

Stars

Watchers

Forks

Releases

No releases published

Packages

No packages published