Skip to content

LetaIv/Slackbot

Repository files navigation

Slackbot + X-Force addon and API in Python

Prerequisities:

You need a registration at https://exchange.xforce.ibmcloud.com/.

You need to own an app at https://api.slack.com/ .

Authentication:

export SLACK_BOT_TOKEN='add app's token here from Slackbot'

export XFE_API_KEY='add key from X-Force API'

export XFE_API_PASSWORD='add password from X-Force API'

Usage: python slackbot.py

or

export SLACK_BOT_TOKEN='add app's token here from Slackbot' && export XFE_API_KEY='add key from X-Force API' && export XFE_API_PASSWORD='add password from X-Force API' && python slackbot.py

Slackbot starts with X-Force addon that provides information on vulnerabilities from the IBM X-Force Exchange website.

TODO: If you want to publish an App in Slack, your code need to support OAuth for authentication. To do that, your code need to include a web server (i.e. Flask). At this time, I did not implement but more info can be found here: https://github.com/slackapi/python-slackclient/blob/master/docs-src/auth.rst

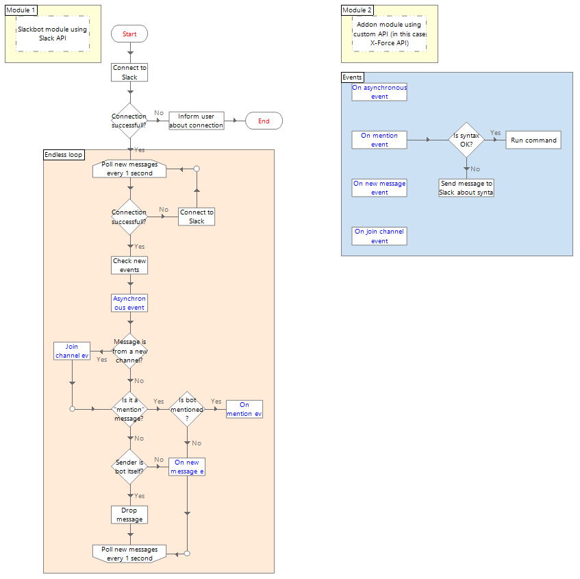
Diagram:
Slackbot Diagram

About

Slackbot + X-Force addon and API in Python

Resources

License

Stars

Watchers

Forks

Releases

No releases published

Packages

No packages published

Languages