Skip to content

ashishbhaskar/MCMD

Folders and files

NameName
Last commit message
Last commit date

Latest commit

 

History

11 Commits
 
 
 
 
 
 
 
 
 
 
 
 
 
 
 
 

Repository files navigation

MCMD ; Developed by: Shubham Sharma

MCMD (Multi-view Classification framework based on Consensus Matrix Decomposition) is a multiview algorithm originally developed for clustering different days based on the similarity of their network-wide traffic states throughout the day. Since the traffic state is multifaceted and requires more than one parameter for a holistic definition, MCMD was designed with several fundamental requirements to address the limitations and challenges of real-world traffic datasets. These requirements include effectively handling the high dimensionality of various datasets, compatibility with one or more datasets, the ability to identify outliers (with context on why the day was an outlier), and handling missing information, which is a common real-world phenomenon.

Key Characteristics of MCMD clustering framework

  1. Single and Multi data compatibility : The algorithm's design is compatible with both single and multiple datasets.
  2. Effectively handles High dimensional datasets : It translates multiple datasets simultaneously into a lower-dimensional space by exploring their shared and distinct structures to address issues related to the curse of dimensionality.
  3. Obtains two types of cluster labels : It obtains two types of clusters. The first is based on feature similarity (scale-invariant or shape similarity). The second type of class labels is based on scale-variant similarities, with cluster members holding both high shape and scale-based similarities.
  4. Can identify two types of outliers : The algorithm can identify two types of outliers. The first are those with highly dissimilar shapes compared to other clusters. The second type of outliers are those which may have similar shapes to other objects but their scale is anomalous.
  5. Default hyperparameters : The only necessary hyperparameter to tune is the "rank of factorization". Other hyperparameters are assigned default values using the Normalized Weighted Sum (NWS) Approach. However, the algorithm's design allows flexibility for the implementation and tuning of other hyperparameters as well.
  6. Highly Robust to missing information : The algorithm does not require any missing data imputation. It has inherent missing data imputation properties derived from matrix factorization principles and enhanced by the capability to share information across datasets (or views).

Working Principle

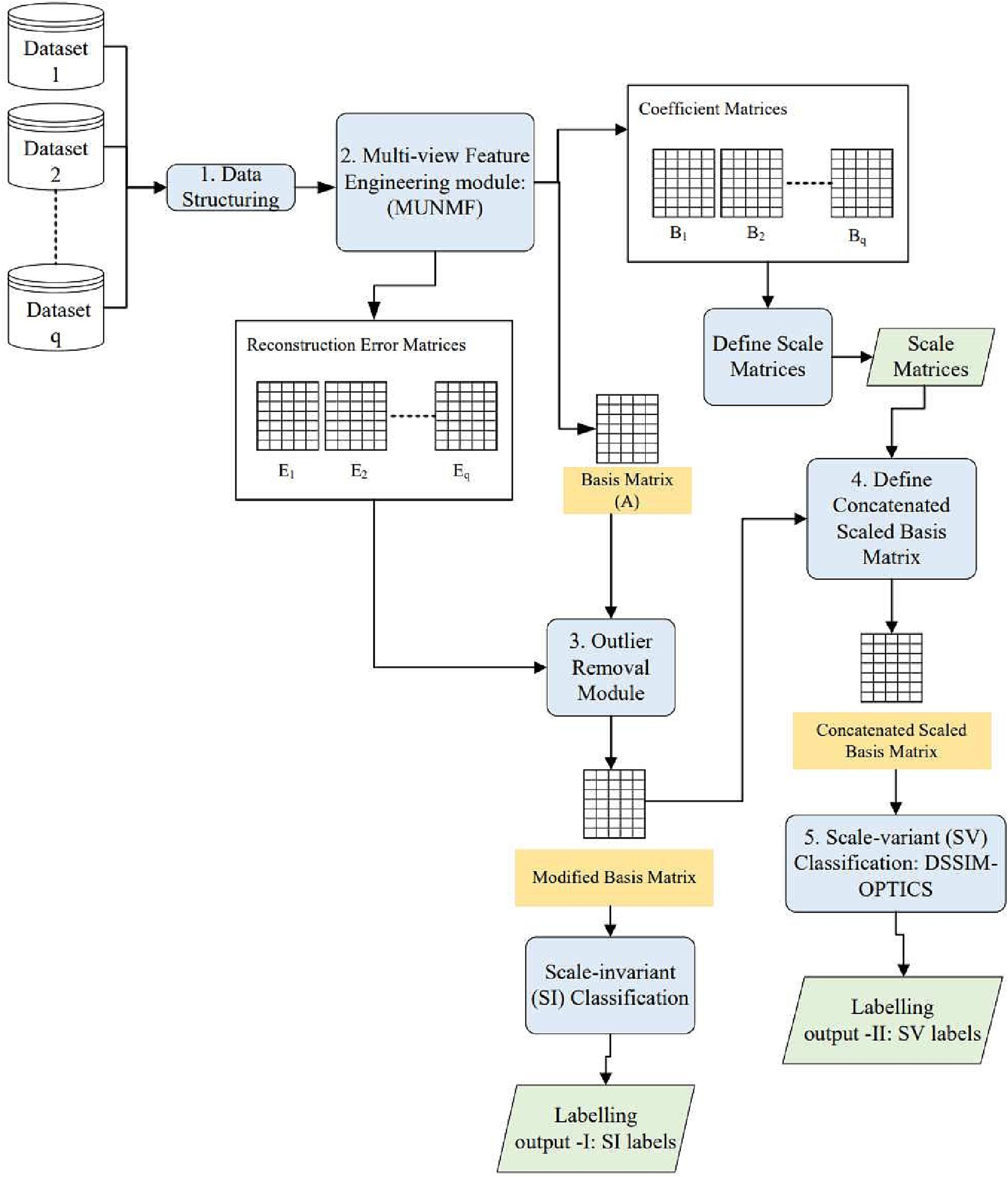
MCMD Framework: https://ars.els-cdn.com/content/image/1-s2.0-S0968090X24001281-gr2_lrg.jpg

Figure 1: MCMD Framework (Source: https://doi.org/10.1016/j.trc.2024.104607 (Fig. 2))

Five key sequential modules in MCMD Framework are:

  1. Data Structuring :Structure all datasets as different matrices. Each matrix should have the objects to be clustered along rows, i.e., each row represent a unique object to be clustered (days in the original study). The number of objects andir sequencing along rows in all the matrices should be identical.
  2. MUNMF Algorithm : This algorithm is based on a coupled non-negative matrix decomposition principle, with orthogonality constraints on the Basis matrix (matrix defined for rows).
  3. Outlier Removal Module : Identifies the shape-dissimilarity based outliers.
  4. Define Concatenated Scaled Basis Matrix : Joins different datasets (views) in their lower-dimensional representation.
  5. DSSIM-OPTICS module : A density-based clustering algorithm, i.e., OPTICS to mine clusters with members exhibiting both shape and scale-similarities. DSSIM is a structural dissimilarity index to quantify similarity between two objects.

Reference

The original article is published in Transportation Research Part-C. To refer the article, use:

Sharma, Shubham, Richi Nayak, and Ashish Bhaskar. "Multi-view feature engineering for day-to-day joint clustering of multiple traffic datasets." Transportation Research Part C: Emerging Technologies 162 (2024): 104607. https://doi.org/10.1016/j.trc.2024.104607

Parameters

  • datasets : A list of one or more datasets to be jointly clustered, inputted in pandas data frame format with common indices.
  • rank : Rank of factorization, i.e., the number of Scale-Invariant clusters to be mined in the multi-view datasets.
  • classification_object : An index common in all datasets on the basis of which classification is to be done. For example: date
  • custom_beta : A list of weightages assigned to each dataset within "Datasets" in the feature engineering stage. The length of "Datasets" and custom_beta should be the same.
  • e : A small number, default value is 1e-07.
  • n_iter : Number of iterations in the feature engineering process (MUNMF).
  • eps : Epsilon parameter of OPTICS, default value is set at 2000.
  • min_pts : min_pts parameter of OPTICS, i.e., the minimum number of points for a group of points to be considered a cluster.
  • delta : delta is a list of reachability thresholds (DSSIM metric that ranges from 0 to 1) for mining variable density clusters in the data.
  • sparsity : sparsity is the weightage of the L2 norm for different factor matrices in MUNMF.
  • alpha : alpha is the weight parameter for orthogonality constraint in MUNMF. Default value is set at "number of views (or dataframes in Datasets) / rank.
  • n_views_outlier : Minimum number of views in which an object should be classified as a "shape-based outlier" to be considered as an overall "shape-based" outlier in multi-view classification
  • y_lim : range of y-axis in chart. Default is (0,1), i.e. 0 to 1

Outputs (dictionary)

  • A : basis matrix
  • B : A list of coefficient matrices. The number of coefficient matrices in B is equal to the number of dataframes in Datasets. Each B represents the latent representation of each view in the transformed space.
  • consensus_scaled_A : Consensus scaled basis matrix.
  • overall_clustering : A data frame that contains various calculations performed in the clustering process.
  • labels_SI : Scale Invariant (SI) classification labels. -2 indicates a shape-based outlier.
  • labels_SV : Scale-Variant (SV) Classification labels. -1 indicates a scale-based outlier.
  • outliers_shape : Dataframe comprising information about which object was classified as an outlier in which view.
  • results_convergence : Reconstruction errors for individual datasets and orthogonality condition.

Installation

  pip install mcmd

Usage/Examples

from mcmd import MCMD

mcmd = MCMD()

res_dict = mcmd.run(
    [dataset_1, dataset_2], # datasets should have a common index, for example: dates
    rank = 8,
    custom_beta = [1,2],
    delta = [0.1, 0.02],
    n_iter = 4000,
    n_views_outlier = 2,
)

Dependencies

  • numpy
  • pandas
  • matplotlib
  • seaborn
  • tqdm

Are you facing any issues with implementation of MCMD? Did you spot any bug in the code?

Feel free to send an email at s50.sharma@qut.edu.au with subject : "MCMD implementation issue". We'll be more than happy to help you out.

About

Multi-view Classification framework based on Consensus Matrix Decomposition

Resources

License

Stars

Watchers

Forks

Releases

No releases published

Packages

No packages published

Languages