OneBase是一个基于ThinkPHP5的免费开源,快速简单,面向对象的应用研发架构,是为了快速研发应用而诞生。在保持出色的性能和新颖设计思想同时,也注重易用性。遵循Apache2开源许可协议发布,您可以免费使用OneBase将研发的产品发布或销售,但不能未经授权抹除产品标志再次用于开源。
规范 : OneBase 提供一套编码规范,可使团队研发协作事半功倍。
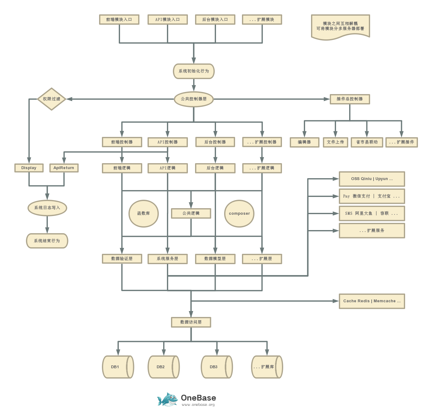
严谨 : 异常严谨的错误检测和安全机制,详细的日志信息,为您的研发保驾护航。
灵活 : 分层,服务,插件等合理的解耦合设计使您升级框架或需求变更得心应手。
接口 : 完善的接口架构,只需关注业务逻辑研发,省心省力。
高效 : 清晰的系统执行流程,不浪费一丝效率。
特色 : 权限继承,资源回收,前缀对象定位,各种设计思想。
精简 : 精简到极致的控制器,强迫症患者的良药。
体验 : 后台PJAX模式可自由切换,速度快到无法呼吸。
进阶 : 索引,分表分库,Redis,分布式,集群,负载均衡。
官网首页:https://onebase.org
后台演示:https://demo.onebase.org/admin.php (账号:demo,密码:111111,后台演示仅部分权限,完整权限需部署安装)
接口演示:https://demo.onebase.org/api.php
视频演示:http://static.onebase.org/OneBase.mp4
源码下载:https://gitee.com/fjwcoder/OneBase
研发文档:http://document.onebase.org
project 应用部署目录
├─addon 插件目录
│ ├─editor 插件
│ │ ├─controller 插件控制器目录
│ │ ├─data 插件数据如安装卸载脚本目录
│ │ ├─logic 插件逻辑目录
│ │ ├─static 插件静态资源目录
│ │ ├─view 插件视图目录
│ │ └─Editor.php 插件类文件
│ ├─ ... 更多插件
│ └─AddonInterface.php 插件接口文件
├─app 应用目录
│ ├─common 公共模块目录
│ │ ├─behavior 系统行为目录
│ │ │ ├─AppBegin.php 应用开始行为
│ │ │ ├─AppEnd.php 应用结束行为
│ │ │ ├─InitBase.php 应用初始化基础信息行为
│ │ │ └─InitHook.php 应用初始化钩子与插件行为
│ │ ├─controller 系统公用控制器目录
│ │ │ ├─AddonBase.php 插件控制器基类
│ │ │ └─ControllerBase.php 系统通用控制器基类
│ │ ├─logic 系统公用逻辑目录
│ │ ├─model 系统公用模型目录
│ │ ├─validate 系统公用验证目录
│ │ ├─service 系统公用服务目录
│ │ │ ├─pay 支付服务目录
│ │ │ ├─storage 云存储服务目录
│ │ │ ├─BaseInterface.php 服务接口
│ │ │ ├─ServiceBase.php 服务基础类
│ │ │ ├─Pay.php 支付服务类
│ │ │ ├─Storage.php 云存储服务类
│ │ │ └─ ... 更多服务
│ │ └─view 系统公用视图目录
│ ├─api API模块目录
│ │ ├─controller API接口控制器目录
│ │ ├─error API错误码目录
│ │ ├─logic API业务逻辑目录
│ │ └─... 更多目录
│ ├─admin 后台模块目录
│ ├─index 前端模块目录
│ ├─install 安装模块目录
│ ├─command.php 命令行工具配置文件
│ ├─common.php 应用公共(函数)文件
│ ├─config.php 应用(公共)配置文件
│ ├─database.php 数据库配置文件
│ ├─tags.php 应用行为扩展定义文件
│ ├─route.php 路由配置文件
│ └─... 更多模块与文件
├─data 数据库备份目录
├─extend 扩展类库目录
├─tool 工具目录
├─public Web 部署目录(对外访问目录)
│ ├─static 静态资源存放目录(css,js,image)
│ ├─upload 系统文件上传存放目录
│ ├─index.php 应用前端入口文件
│ ├─api.php 应用API接口入口文件
│ ├─admin.php 应用后台入口文件
│ └─.htaccess 用于 apache 的重写
├─runtime 应用的运行时目录(可写,可设置)
├─vendor 第三方类库目录(Composer)
├─thinkphp 框架系统目录
│ ├─lang 语言包目录
│ ├─library 框架核心类库目录
│ │ ├─think Think 类库包目录
│ │ └─traits 系统 Traits 目录
│ ├─tpl 系统模板目录
│ ├─.travis.yml CI 定义文件
│ ├─base.php 基础定义文件
│ ├─composer.json composer 定义文件
│ ├─console.php 控制台入口文件
│ ├─convention.php 惯例配置文件
│ ├─helper.php 助手函数文件(可选)
│ ├─LICENSE.txt 授权说明文件
│ ├─phpunit.xml 单元测试配置文件
│ ├─README.md README 文件
│ └─start.php 框架引导文件
├─build.php 自动生成定义文件(参考)
├─composer.json composer 定义文件
├─LICENSE.txt 授权说明文件
├─README.md README 文件
└─think 命令行入口文件







