The Quiz game, written in C++, resembles popular game show KBC. It has lifelines like option elimination, time limits.
Upto 20 players can play the game and ranks will also be displayed.
Object Oriented concepts such as classes, objects, operator overloading are used.
UML Use Case Diagram -
To play the game visit "https://rb.gy/15huw1".
#UML Class Diagram https://online.visual-paradigm.com/share.jsp?id=313633393139352d31

#UML STATE DIAGRAM
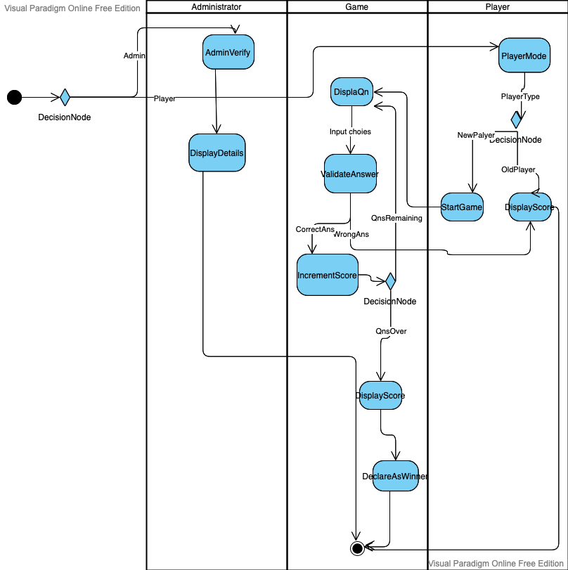
#UML ACTIVITY DIAGRAM


