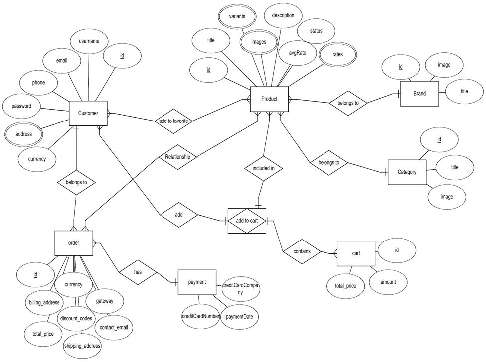
It is an m-Commerce Application that presents products from different vendors and enables the authenticated users to add/remove products to/from their shopping carts and complete the whole shopping cycle online through the app
final_62b9ffcaf63a6500d64b104a_226512.mp4
- Kotlin
- MVVM
- Room
- Retrofit
- Gson
- Coroutine
- Live data
- Glide
- Navigation component
- minSdk 27
- targetSdk 32
- We started following coding guidelines as defined by the android organization. We followed Agile principles.
- We used Kotlin as a language that google supports to deal with when need to develop an android app.
- We depend on Shopify as a backend API, and PayPal as a 3rd party integration to provide an online payment method.
- We used many UI components like animation and transition between fragments and different layouts. Also,
- We applied MVVM as an application architecture component and used single activity architecture. And for Architecture components, we used Room, ViewModel, LiveData, Navigation, and DataBinding. And for design patterns, we used Adapter, Observer, Flyweight, Factory method, and Singleton.
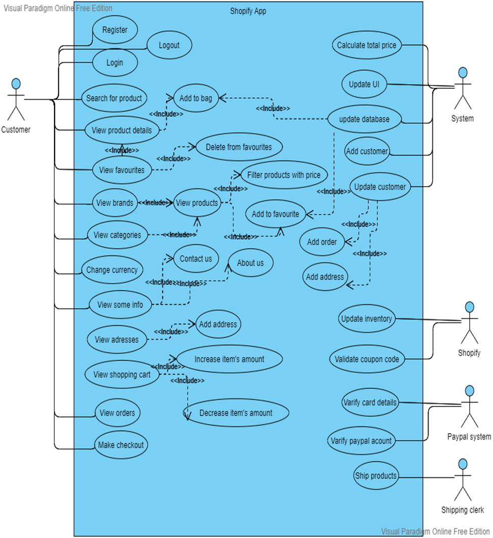
- View Ads: Present ads for some products and also coupons to discount to reduce the total price.
- View brands: Provide a preview of many brands like Adidas and Nike.
- View categories: Giving the client the ability to choose between 4 main categories (Kid, Men, Sale, Women)
- View products: The client can view products for a specific brand or specific category.
- Filter products by price.
- Filter products by categories (Kid, Men, Sale, Women), and subcategories (Accessories, T-shirts, and Shoes).
- Search for products: search for all products or products in a specific category or specific brand.
- Add/Remove products to/from the cart.
- Increase and decrease the number of cart items.
- Calculate the total price.
- View and preview the cart.
- Wishlist: the user can add, and delete products from the Wishlist.
- Add, and view addresses.
- View orders history: after the users make place orders their orders are added and they can view them later.
- View the order details and apply a promo code if available.
- Choose a payment method (Cash on delivery, or PayPal).
- Register, Login, and Logout.
- Change currency (EGP, Dollar $).
- View some info (Contact us, about us).
- Place an order (Checkout).
- Shopify API
- Trello
- Android studio
- Postman
- Git/GitHub
- Adobe XD
|
|
|
|
|
|
|
|
|
|
|
|
|
|
|

















