标签(空格分隔): dagobah
##What is Nagobah --it's for dagobah
. Con_scheduler with
task dependencies. Independentschdulerwithcron syntax. Get theSTDOUT,STDERR,RETURN. Name ARemote_userAT aRemote_hostto exec the command .MongoDB&SQLitesupported .Web UIto monitor
It's just a scripts to deploy dagobah_job in batch mode. What is means? Just look at the pic.
pip install nagobah
nagobah --help
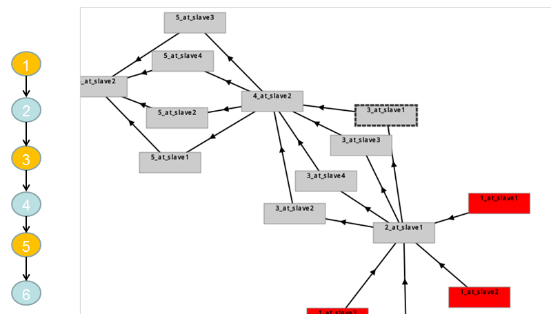
you have 7 tasks to run, 1-6 will be deploy to hunderds of host. And Only if all of these 1-6 tasks successfully executed that the task 7 can week up.
(淡青色)nattiergreen means it can host at ONE host
(橘黄色)orange means it will be deployed at the hosts you defined
Your module may looks like this 1->2-3->4->5->6->7
The Totally Job What you WANT might be
this:


These all you can imagine... Just Read the nagobah docs for more help
The totally job what you want IS
