- Description
- Features
- Installation
- Usage
- Contact
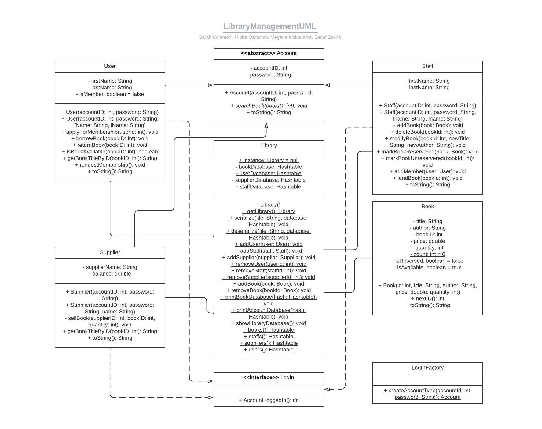
The Library Management System is a Management Information System (MIS) application designed and implemented by students as part of the 420-310-VA Programming Patterns course. The purpose of this project is to create a solution for real-world library management problems. The MIS application facilitates decision-making, coordination, control, analysis, and visualization of information in an organization.
- Programming Language used is JAVA
- Object-oriented design principles are followed.
- Design patterns and data structure concepts taught in the classroom (ex. singleton, factory and etc.)
- Data is saved in JSON files
- The project has an interface that allows users to log in with a password as one of the following system users: (Library Staff, User, Supplier)
- Library Staff:
- Add books and save them in a file
- Search for books
- Mark books as reserved or not reserved
- Modify book information
- Lend books to users
- Add members
- User:
- Search for books
- Apply for membership
- Borrow books (non-members can borrow before becoming members)
- Return books
- Supplier:
- Search for books
- Sell books
- Input validation to ensure data integrity
- Clone the repository: 'https://github.com/MeganeKickouama/LibraryManagement'
- Download the JAR files in the directory JSON_Library_Pls_Import and add them as external JAR files into the JAVA library.
- Import Project in Netbeans and Eclipse tutorial: https://docs.google.com/document/d/1ndyiDOk1M4R2UPr-aU-199akftZ52Cq8t04l18DQq4M/edit.
To use the Library Management System application, you must use one of the following logins:
To use as STAFF:
- Username: 1111 Password: staff
- Username: 1112 Password: staff
- Username: 1113 Password: staff
- Username: 1114 Password: staff
- Username: 1115 Password: staff
To use as SUPPLIER:
- Username: 2221 Password: supplier
- Username: 2222 Password: supplier
- Username: 2223 Password: supplier
- Username: 2224 Password: supplier
- Username: 2225 Password: supplier
To use as USER:
- Username: 3331 Password: user
- Username: 3332 Password: user
- Username: 3333 Password: user
- Username: 3334 Password: user
- Username: 3335 Password: user
Each type of Account has a unique menu, curated for their specific needs.
STAFF
USER
SUPPLIER
If you have any questions or need assistance, feel free to reach out to:
Sadaf Zakria, Sarah Colantoni, Hibba Qaraman, Megane Kickouama.



