-
Notifications
You must be signed in to change notification settings - Fork 0
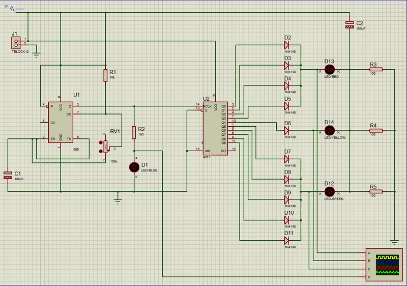
Projet de fin de cycle. Réalisé avec @Berrah-SidAhmed
WaLiD-DK/PFC_Traffic_Light_Controller
Folders and files
| Name | Name | Last commit message | Last commit date | |
|---|---|---|---|---|
Repository files navigation
Releases
No releases published
Packages 0
No packages published

