-
Notifications
You must be signed in to change notification settings - Fork 13.8k
[FLINK-5184] fix bug: Error result of compareSerialized in RowComparator class #2894
New issue
Have a question about this project? Sign up for a free GitHub account to open an issue and contact its maintainers and the community.
By clicking “Sign up for GitHub”, you agree to our terms of service and privacy statement. We’ll occasionally send you account related emails.
Already on GitHub? Sign in to your account
Closed
Conversation
This file contains hidden or bidirectional Unicode text that may be interpreted or compiled differently than what appears below. To review, open the file in an editor that reveals hidden Unicode characters.
Learn more about bidirectional Unicode characters
Contributor
|
Thanks for fixing this bug @godfreyhe! |
Contributor
|
Merging |
liuyuzhong
pushed a commit
to liuyuzhong/flink
that referenced
this pull request
Dec 2, 2016
liuyuzhong
pushed a commit
to liuyuzhong/flink
that referenced
this pull request
Dec 5, 2016
static-max
pushed a commit
to static-max/flink
that referenced
this pull request
Dec 13, 2016
joseprupi
pushed a commit
to joseprupi/flink
that referenced
this pull request
Feb 12, 2017
hequn8128
pushed a commit
to hequn8128/flink
that referenced
this pull request
Jun 22, 2017
|
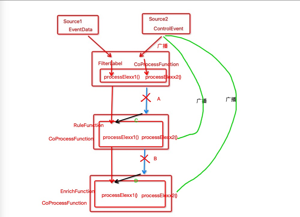
我有一个程序 大概是这样的 这里原本设计A B两条线是断开的,不能往下传递,因此需要广播,广播到每个节点,这次想修改就是想打通AB两条线,到下面的算子并且由 这两个的out是一个对象,因此会发送到一个流中,而且CoProcessFunction定义就是两个输入,一个输出,输出的类型必须一致 所以上述如果直接输出是到了一个流中了如图CD。想有个算法是这样的 但是发现没有 |
|
然后还报错这个 找不到原因呀 参考:https://blog.csdn.net/qq_21383435/article/details/105647242 |
Sign up for free
to join this conversation on GitHub.
Already have an account?
Sign in to comment
Add this suggestion to a batch that can be applied as a single commit.
This suggestion is invalid because no changes were made to the code.
Suggestions cannot be applied while the pull request is closed.
Suggestions cannot be applied while viewing a subset of changes.
Only one suggestion per line can be applied in a batch.
Add this suggestion to a batch that can be applied as a single commit.
Applying suggestions on deleted lines is not supported.
You must change the existing code in this line in order to create a valid suggestion.
Outdated suggestions cannot be applied.
This suggestion has been applied or marked resolved.
Suggestions cannot be applied from pending reviews.
Suggestions cannot be applied on multi-line comments.
Suggestions cannot be applied while the pull request is queued to merge.
Suggestion cannot be applied right now. Please check back later.

No description provided.