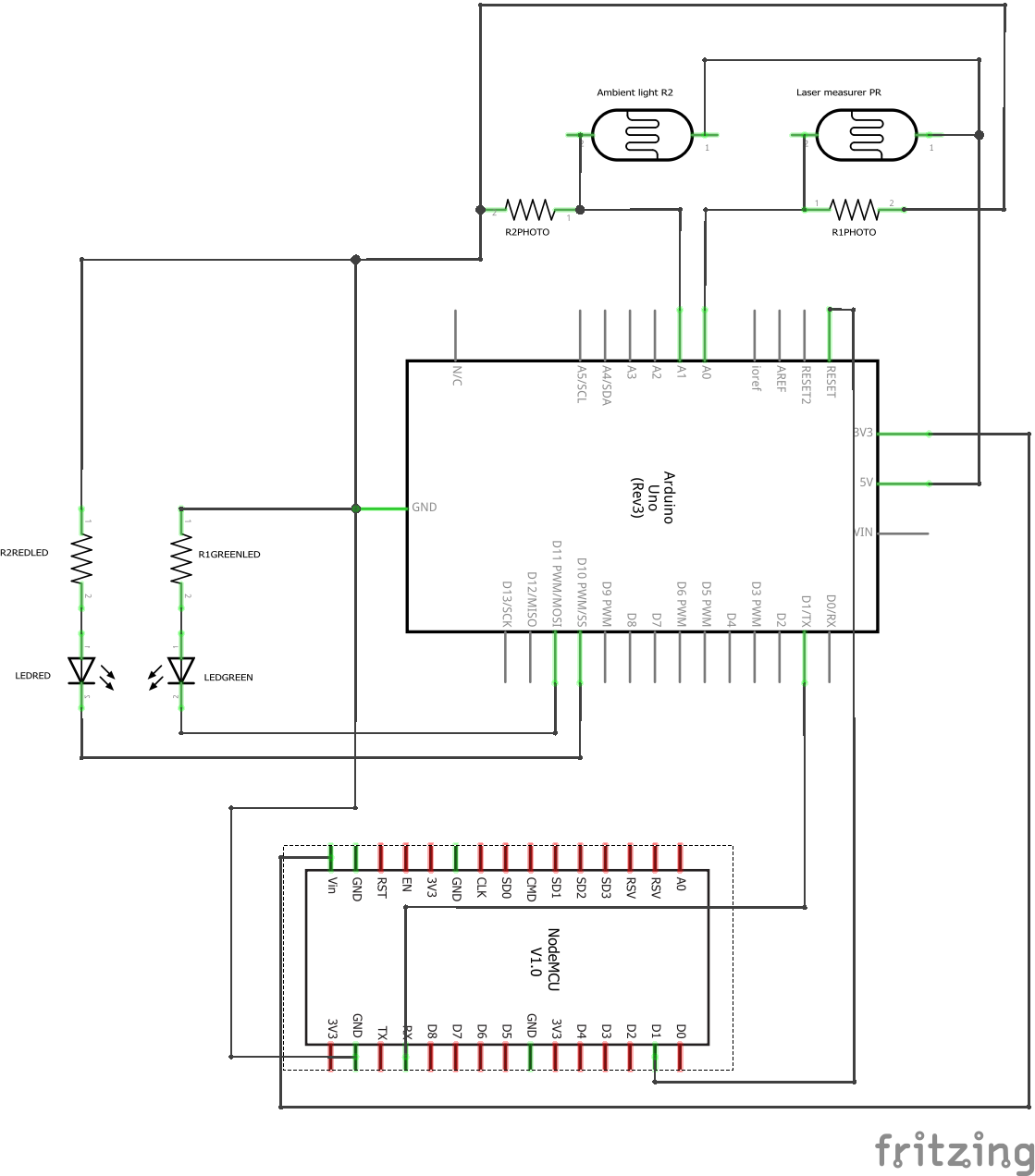
Una volta puntato il laser sulla fotoresistenza il led rosso si illuminerà facendo entrare Arduino in "Armed Mode", l'interruzione del fascio farà scattare la trappola illuminando il led verde.
Dopo l'attivazione la trappola registrerà nel database:
- Quale sensore è scattato nel caso ce ne fossero più di uno.
- Orario dell'attivazione
- Data dell'attivazione.
Inoltre la webcam posizionata nelle vicinanze scatterà una foto di chi o cosa ha attivato la trappola.
Nella pagina Homepage.php saranno presenti le raw entri del DB, una tabella che mostra tutte le attivazioni presenti nel DB.
Nella Pagina Grafici.php saranno presenti 3 grafici riassuntivi delle varie attivazioni in particolare:
- Attivazioni totali divise per sensore
- Attivazioni nelle ultime 24 ore divise per sensore
- Attivazioni totali di tutti i sensori nell'ultimo anno divise per mese
Per finire, nella pagina Galleria.php saranno presenti le foto scattate dal sensore, il nome della foto corrisponde al numero dell'attivazione (Es: la foto dell'attivazione numero 64 sarà "64.jpg")
Sono presenti 2 pagine per la gestione del DB:
- Inizializzazione.php : Operazione necessaria solo al primo avvio, inizializza il DB e lo rende pronto a ricevere dati.
- PuliziaDB.php : Svuota il DB da tutti i rilevamenti e cancella tutte le foto ad esse associate. NB: Operazione irreversibile.
Nella pagina Reset.php é possibile far eseguire ad entrambi i sensori un "Soft Reset", dopo questa operazione sarà necessario attendere qualche secondo per permettere ad entrambe le schede il riavvio. (**NB:**Il nome del sensore verrà riportato ad "A" )
Nella pagina Cambionomestazione.php è possibile assegnare un'altra lettera alla stazione.
- Arduino Uno
- Raspberry Pi
- Laser Cat-1
- ESP8266(NODEMCU)
- 2 Fotoresistenze
- 2 led
- 2 resistenze da 110 ohm
- 2 resistenze da 220 ohm
- Breadboard
- Cavo microUSB
- Fili M-M e F-M
- Webcam USB
-
- Installare Raspbian ed eseguire il primo avvio.
- Installare le componenti software elencate in precedenza.
- Avviare il server Apache.
- Clonare il repository nella cartella di default di Apache (Generalmente /var/www/html)
- Collegare la webcam USB
-
- Immettere le proprie credenziali WIFI nel file "provamcu.ino"
- Flashare il codice nella cartella "Arduino & ESPCode" rispettivamente in Arduino e nel NODEmcu
- Effettuare il cablaggio
-
- Modificare il codice con l'indirizzo locale del proprio server.
Una volta eseguiti tutti i passaggi collegare ad una fonte di alimentazione il NODEMcu e puntare un laser sulla fotocellula. Non appena il led rosso si illuminerà la trappola sarà armata.


