Esta biblioteca permite ao Arduino trabalhar com módulos baseados no 74HC595 para extender o número de portas de saída digitais.
Para mais informações, exemplos e circuitos desta biblioteca, por favor, nos visite no Project ITo Output Module 74HC595 @ labirito.com
Muito obrigado ao Rui Viana que desenvolveu, testou e refinou esta biblioteca.
#include "IToOutputModule595.h"
IToOutputModule595 outs(output_modules_max, 2, 3);
setup() {
outs.ResetAll(); // desliga todas as saidas
}
loop() {
for(int i = 0; i < 8; ++i) { // liga todos os leds sequencialmente
outs.SetOutput(i, HIGH);
delay(100);
}
for(int i = 0; i < 8; ++i) { // desliga todos os leds sequencialmente
outs.SetOutput(i, LOW);
delay(100);
}
for(int i = 0; i < 8; ++i) { // 1 led acesso passeia pra direita
outs.SetModule(1 << i);
delay(100);
}
for(int i = 0; i < 8; ++i) { // 1 led acesso passeia pra esquerda
outs.SetModule(1 << (7 - i));
delay(100);
}
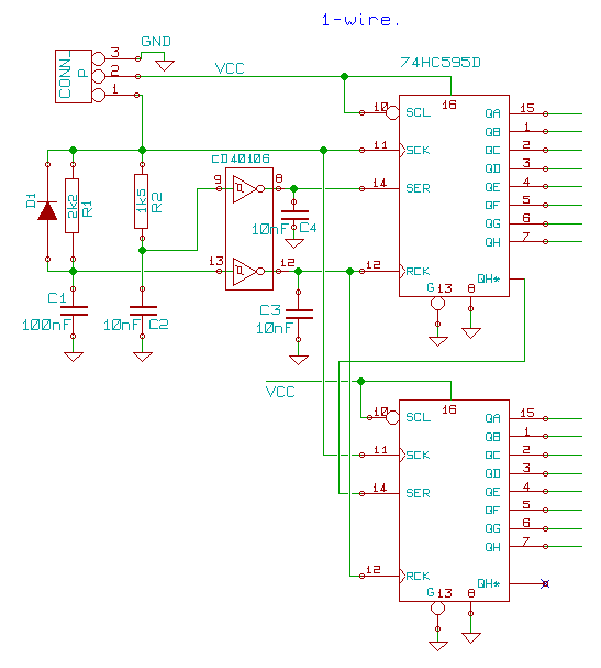
}O circuito abaixo, implementa o modo de expansão com 1 porta do Arduino
O circuito abaixo, implementa o modo de expansão com 2 portas do Arduino
O circuito abaixo, implementa o modo de expansão com 3 portas do Arduino << brevevente será postado o esquema de 3 portas aqui >>
Copyright (c) 2010 Labirito. All right reserved.
This library is free software; you can redistribute it and/or modify it under the terms of the GNU Lesser General Public License as published by the Free Software Foundation; either version 2.1 of the License, or (at your option) any later version.
This library is distributed in the hope that it will be useful, but WITHOUT ANY WARRANTY; without even the implied warranty of MERCHANTABILITY or FITNESS FOR A PARTICULAR PURPOSE. See the GNU Lesser General Public License for more details.
You should have received a copy of the GNU Lesser General Public License along with this library; if not, write to the Free Software Foundation, Inc., 51 Franklin St, Fifth Floor, Boston, MA 02110-1301 USA

