I made this 64x64 LED Matrix Frequency Analyzer using an audio jack, MSGEQ7 chip, a Teensy 3.6 and SmartLED Shield.
- Teensy 3.6
- 64x64 LED matrix display
- 100 nF capacitor - 2
- 100k Ohm Resistor - 2 (or 1 200k Ohm Resistor)
- 10 nF capacitor
- 22k Resistor - 2
- SmartLED Matrix Shield
- 3.5 mm Audio Jack
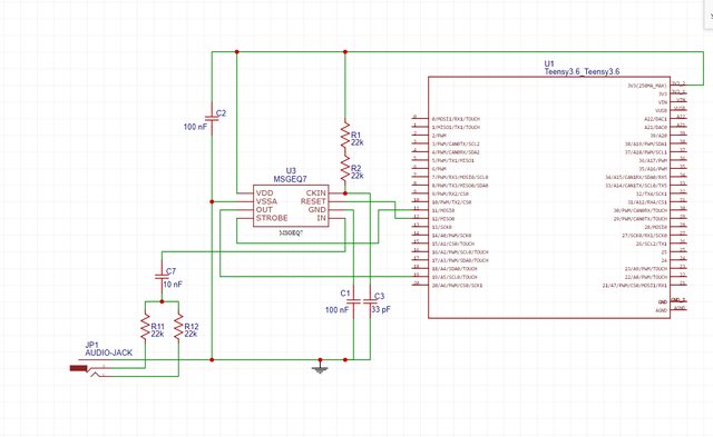
This is the schematic I used. It's the original MSGEQ7 recommended datasheet plus an audio jack. If the schematic is not clear, the OUT pin went to 19, STROBE 11, and RESET 12.

