Skip to content

pmalloy2200/final-pendulum

Folders and files

NameName
Last commit message
Last commit date

Latest commit

 

History

5 Commits
 
 
 
 
 
 
 
 
 
 
 
 
 
 
 
 

Repository files navigation

#Final Project: Stabilized Pendulum ###Physics 2200 Fall 2014

Professor Rozman

Patrick Malloy 12/14/14

Calculates the oscillation of a rigid inverted pendulum stabilized by vibaration of the base. Utilized to find critical transition frequency that makes the inverted pendulum stable. Outputs plot of results.

Omega such that the inverted pendulum is stable was found to be approximately 144.72.

Omega and initial angle can be edited by changing omega and phi_init in the main "pendulum.c" program.

Commands

  • ./pendulum: prints raw data
  • make pendulum.png: makes graph
  • make clean: Removes extraneous code files
  • make veryclean: removes executable, log and .png file
Plots

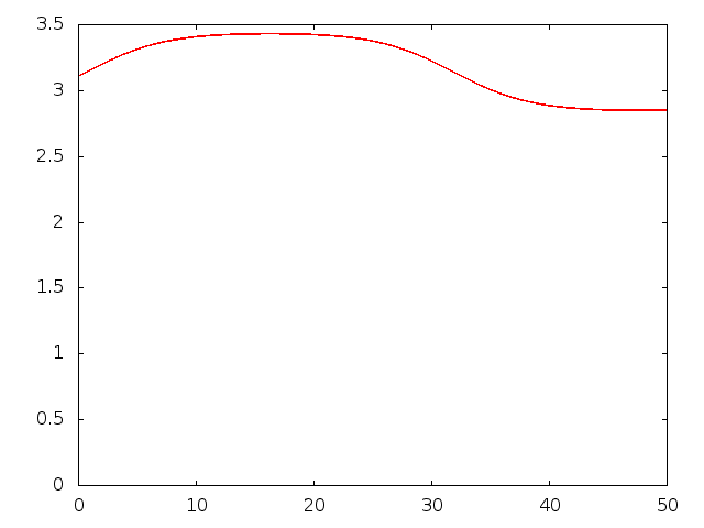
Stable- For Omega = 144.72 and above

![Stable] (https://raw.githubusercontent.com/pmalloy2200/final-pendulum/master/pendulum-stable.png)

Unstable- For Omega = 144.71 and below

![Unstable] (https://raw.githubusercontent.com/pmalloy2200/final-pendulum/master/pendulum-unstable.png)

About

No description, website, or topics provided.

Resources

Stars

Watchers

Forks

Releases

No releases published

Packages

 
 
 

Contributors